秦皇岛15个项目上“绿榜”!
扫描到手机,新闻随时看
扫一扫,用手机看文章
更加方便分享给朋友
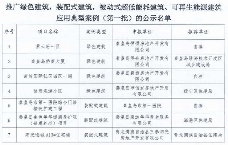
日前,秦皇岛市住建局官网发布《关于推广绿色建筑,装配式建筑,被动式超低能耗建筑、可再生能源建筑应用典型案例(第一批)的公示》,15个项目上榜,其中包含7个住宅地产项目。

按照《关于征集绿色建筑,装配式建筑,被动式超低能耗建筑、可再生能源建筑应用典型案例的通知》的标准条件,经各县区推荐和项目自荐,市住建局组织专家实地核查和评审,征集筛选了15项典型案例,名单见附件。现在秦皇岛市住房和城乡建设局网站(http://zjj.qhd.gov.cn/)予以公示。
任何有关单位及个人,如有异议,请以书面形式向市绿色建筑发展中心反映。以单位名义反映情况的,应加盖单位公章;以个人名义反映情况的,应署真实姓名和联系电话、地址和邮政编码。
公示时间:2024年7月2日至7月9日。
联系电话:0335-3612109
邮寄地址:秦皇岛市海港区西港路79号
邮政编码:066000.
附件:推广绿色建筑,装配式建筑,被动式超低能耗建筑、可再生能源建筑应用典型案例(第一批)的公示名单。
秦皇岛市住房和城乡建设局
2024年7月2日
附件:


近日,省住房城乡建设厅印发通知,在全省范围内征集可再生能源建筑应用典型案例,以发挥典型引领作用,提升我省可再生能源建筑应用水平。
征集范围
我省行政区域内城镇公共建筑和居住建筑应用太阳能系统、地源热泵等可再生能源系统的项目。具体包括:太阳能系统,即太阳能光伏光热一体化、光伏建筑一体化(包括光电瓦屋顶、光电幕墙和光电采光顶等)、太阳能光热一体化等。地源热泵系统,即跨季节蓄热地埋管式地源热泵、污水源热泵、中水源热泵、海水源热泵等。空气源热泵系统,即高温空气源热泵、超低温空气源热泵等。另外还包括可再生能源集约化多能互补系统。
征集条件
通知明确,征集的项目设计要具有先进性、创新性、适用性和可靠性,使用相关技术、材料和设备等能够反映研发应用的最新进展,对推动可再生能源建筑规模化应用具有引领作用,无科技成果、专利、知识产权权属争议;
项目稳定可靠运行一年以上,且具有较好的节能降碳效益、经济效益和社会效益;
同类项目不少于5个(不限省内),可复制,具有较强市场推广潜力。
申报时间
申报时间为2024年7月1日至8月15日。项目业主、设计单位、施工单位和生产企业均可单独或者联合申报。
各市(含定州、辛集市)住房城乡建设主管部门、雄安新区建设和交通管理局进行初审;省住房城乡建设厅组织专家,按照择优原则对通过初审的项目进行初步筛选、现场复核、社会公示后发布推广。
消息来源:秦皇岛市住建厅、河北省住建厅官网
声明:本文由入驻焦点开放平台的作者撰写,除焦点官方账号外,观点仅代表作者本人,不代表焦点立场。


