总投资22.24亿!秦皇岛一城中村要动了!
扫描到手机,新闻随时看
扫一扫,用手机看文章
更加方便分享给朋友
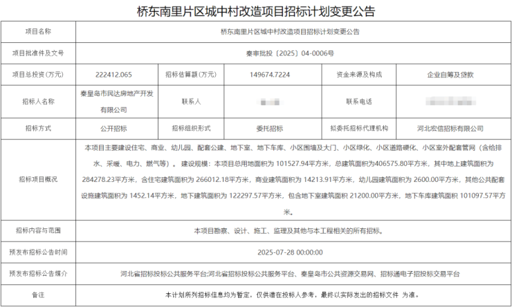
近日,河北省公共资源交易服务平台发布“桥东南里片区城中村改造项目招标计划”。项目总投资22.24亿元,招标估算额11.11亿元,资金来源为企业自筹及贷款,招标人为秦皇岛市民达房地产开发有限公司。

本项目主要建设住宅、商业、幼儿园、配套公建、地下室、地下车库、小区围墙及大门、小区绿化、小区道路硬化、小区室外配套管网(含给排水、采暖、电力、燃气等)。
本项目总用地面积为101527.94平方米,总建筑面积为406575.80平方米,其中地上建筑面积为284278.23平方米,含住宅建筑面积为266012.18平方米,商业建筑面积为14213.91平方米,幼儿园建筑面积为 2600.00平方米,其他公共配套设施建筑面积为1452.14平方米,地下建筑面积为122297.57平方米,包含地下室建筑面积 21200.00平方米,地下车库建筑面积101097.57平方米。
招标内容与范围:本项目勘察、设计、施工、监理及其他与本工程相关的所有招标。

桥东南里的拆迁史
2019年,桥东南里首次公布房屋征收补偿方案。
征收范围:
桥东南里1栋—19栋范围内的房屋及其他地上建筑物、构筑物和附属物。
桥东南里四至为:东至天津海事局秦皇岛航标处、西至渤海家园小区、南至老京山铁路沿线铁路平房,北至河北大街中段。小区具体范围以规划红线图为准。
2020年,桥东南里再次贴出公告,公告显示,不光是桥东南里小区部分楼栋,造纸厂宿舍、平房、铁路平房等也在列。

调查范围: 桥东南里小区(29-36栋)、造纸厂宿舍(1-3栋)、造纸厂平房、铁路平房范围内的所有房屋及其他地上建筑物、构筑物和附着物。

2022年7月,桥东南里片区的建筑物开始进行最后的拆除工作。


今年,海港区将对新闻北里、海建北里等30个老旧小区进行改造提升,共涉及建筑面积101.31万平方米,297栋楼,改造完成后,将有13929户居民受益。
来源:河北省公共资源交易服务平台、河北招标投标公共服务平台
声明:本文由入驻焦点开放平台的作者撰写,除焦点官方账号外,观点仅代表作者本人,不代表焦点立场。


