秦皇岛电动车在哪上牌?首批登记网点公布!
扫描到手机,新闻随时看
扫一扫,用手机看文章
更加方便分享给朋友
定了!
5月1日起,秦皇岛电动车开始上牌!
上牌时间
秦皇岛市集中上牌时间为2022年5月1日至2022年10月31日,根据旅游旺季实际,6月30日前,确保北戴河区上牌率达到95%,城市区平均上牌率达到80%;10月31日前,城市区平均上牌率达到90%以上。考虑前期业务压力和民众需求,拟定上牌时间为周一至周日8:00至19:00,后期根据实际业务量调整工作时间。
去哪给电动车上牌
在集中上牌期间,群众可通过两种方式进行办理:
一是网上申请。民众通过【河北电动自行车登记管理平台】提交信息,业务审核人员后台受理,合格后到网点领取和安装号牌;
河北电动自行车登记管理平台
通过公众号自助申请电动自行车号牌并由上牌点进行电动自行车登记上牌
二是现场办理。工作人员查验车辆并通过手机端APP采集信息,合格后发放和安装号牌。后台配备模拟中继热线20部,方便民众咨询和答疑。
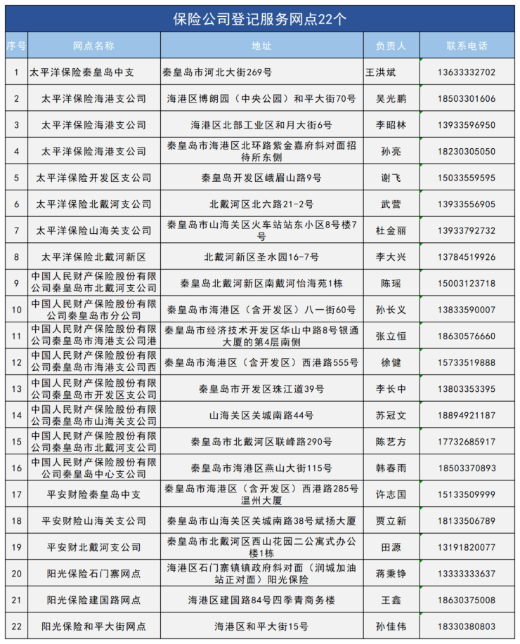
为确保5月1日顺利开展电动自行车统一上牌工作,让市民朋友“就近办、便捷办”,秦皇岛市首批共设立电动自行车固定登记服务网点115个,流动登记服务网点20个。(滑动查看完整表格)
邮政登记服务网点▼

保险公司登记服务网点▼

抚宁区登记服务网点▼

青龙县登记服务网点▼

昌黎县登记服务网点▼

卢龙县登记服务网点▼

电动车上牌需要准备哪些材料
电动自行车所有人向公安机关交通管理部门申请注册登记,现场交验电动自行车,并提交以下证明凭证:
①所有人的身份证明;
②购车凭证或者其他来历合法合规证明;
③电动自行车整车出厂合格证明或者进口凭证,且符合强制性国家标准。
★ 找不到发票,怎么办?
在集中上牌期间,发票丢失容缺办理。对不符合国标的电动自行车(属于《道路机动车辆生产企业及产品公告》管理范围的电动摩托车除外),购车销售发票遗失或损毁的,可凭所有人签注《电动自行车来历承诺书》办理登记业务。
★ 找不到合格证,怎么办?
在集中上牌期间,合格证有条件容缺办理。对产品合格证遗失的容缺办理,可凭所有人签注的《电动自行车来历承诺书》,备注“合格证遗失”后办理登记业务。但集中上牌期后,遗失或毁损的应向销售商补领电动自行车合格证,不得容缺办理。
电动车上牌要登记哪些内容?
办理电动自行车注册登记,应当在电动自行车登记管理系统中登记以下内容:
(一) 号牌号码;
(二) 所有人的姓名或者名称、住所地址和联系方式;
(三) 生产企业名称、品牌、型号、整车编码、电动机编码、出厂日期、车身颜色等;
(四) 注册登记日期;
(五) 使用性质。
电动车上牌后可以买卖吗
已登记的电动自行车所有权发生转移的,电动自行车受让人应当自电动自行车交付之日起三十日内向公安机关交通管理部门申请转移登记,转移登记不重新发放号牌。申请电动自行车转移登记前,原所有人应当将涉及该电动自行车的道路交通安全违法行为和交通事故处理完毕。
★ 电动自行车有下列情形之一的, 不予办理转移登记:
(一) 所有人提交的证明凭证无效的;
(二) 改变电动自行车技术参数且不符合强制性国家标准的;
(三) 信息与登记内容不一致的;
(四) 被人民法院、人民检察院、行政执法部门依法查封扣押的;
(五) 属于被盗抢的;
(六) 其他不符合法律、法规规定的情形。
注:以上文字图片信息来源于秦皇岛交警、有料秦皇岛,感谢原创者辛苦付出,版权归原创者所有。如有侵权请联系我们删除。
声明:本文由入驻焦点开放平台的作者撰写,除焦点官方账号外,观点仅代表作者本人,不代表焦点立场。


