优秀!秦皇岛多个房产项目上榜省级优质工程!
搜狐焦点网秦皇岛站 2023-03-14 10:14:24
用手机看
扫描到手机,新闻随时看
扫一扫,用手机看文章
更加方便分享给朋友
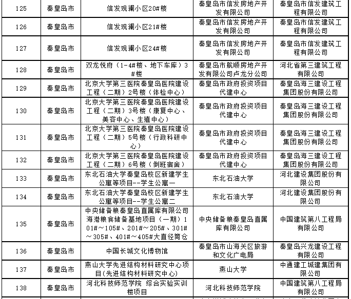
根据《河北省住房和城乡建设厅关于开展创建结构优质工程工作的通知》等相关规定,经企业自评、市级工程质量监督机构复查、省级现场抽查和资料审核,河北省住房和城乡建设厅拟定2022年度河北省结构优质工程515项,现向…
根据《河北省住房和城乡建设厅关于开展创建结构优质工程工作的通知》等相关规定,经企业自评、市级工程质量监督机构复查、省级现场抽查和资料审核,河北省住房和城乡建设厅拟定2022年度河北省结构优质工程515项,现向社会公示,公示期10天。公示期间,任何单位或个人如对以上评选有异议,请提出书面意见,加盖单位公章或签署本人真实姓名,邮寄(或传真)至河北省建设工程质量服务中心。
通讯地址:石家庄市新华路501号5214房间
邮政编码:050051
联系电话:0311-87808219
传真电话:0311-87808219



来源:河北住建
声明:本文由入驻焦点开放平台的作者撰写,除焦点官方账号外,观点仅代表作者本人,不代表焦点立场。


