重磅!秦皇岛市住建局发布政策明白卡!涉及预售、购房、施工......
搜狐焦点网秦皇岛站 2022-08-02 17:29:32
用手机看
扫描到手机,新闻随时看
扫一扫,用手机看文章
更加方便分享给朋友
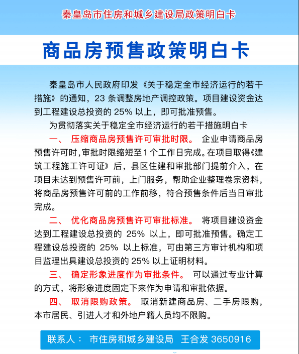
7月29日,秦皇岛市住房和城乡建设局官网发布了一则政策明白卡,详细介绍了23条秦皇岛市房地产市场调控政策及其他相关政策。01 商品房预售政策02 保障房、安置房政策03 免除公租房商业租金04 装配式、被动式…
7月29日,秦皇岛市住房和城乡建设局官网发布了一则政策明白卡,详细介绍了23条秦皇岛市房地产市场调控政策及其他相关政策。












注:以上文字信息与图片来自秦皇岛市住房和城乡建设局官网。
声明:本文由入驻焦点开放平台的作者撰写,除焦点官方账号外,观点仅代表作者本人,不代表焦点立场。


