交警发布较新通知!秦皇岛限行即将有变!
扫描到手机,新闻随时看
扫一扫,用手机看文章
更加方便分享给朋友


为保障2022年高考顺利举行,市公安局交警支队研究决定:6月7日—9日,高考公务用车和接送考生车辆,暂停尾号限行,可在限时公交道内行驶。考生家长或车辆所有人可于6月2日—6日,持考生准考证与机动车行驶证原件和复印件,到交警支队三、四、五、六大队违法处理大厅及集中办事中心、各城区交警警务站备案。
特此通告。
秦皇岛市公安局交通警察支队
2022年6月1日
根据《重大节假日免收小型客车通行费实施方案》安排,在春节、清明节、劳动节、国庆节4个国家法定节假日,7座及以下小型客车享受高速免费通行政策。端午假期,高速公路是照常收费的。
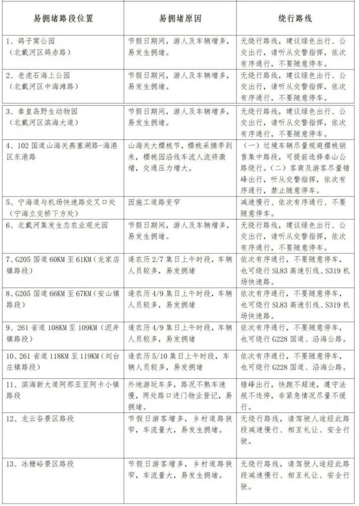
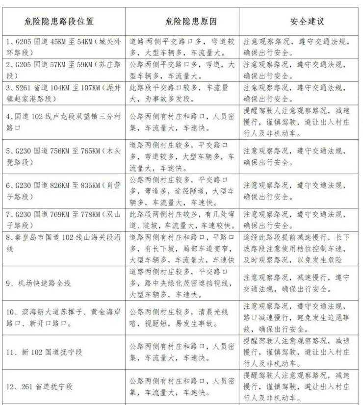
端午节假期旅游、探亲访友等中短途出行增多,交通拥堵和事故风险突出,全市路网整体压力明显上升,特别是国省道主干线和城市快速路交通流量将大幅度增加。
重点拥堵时段:
出行高峰时段、夜间和凌晨时段事故风险突出。需要引起高度注意是:凌晨4-6时、早高峰6-8时、白天出行高峰8-10时和14-16时、晚高峰18-20时、夜间22-24时,出行高峰时段,车流量激增,风险提升;凌晨及夜间时段驾驶员易出现疲劳驾驶、超速行驶、酒后驾驶等严重违法行为易引发伤亡事故。
1)自驾出行请合理安排时间、规划出行线路,避免集中出行。提前掌握出行沿途服务区、加油站、卫生间分布及景区周边停车场分布情况,避免盲目出行,影响顺畅通行。
2)安全带就是生命带!节日驾车出行,驾乘人员全程全员都要系好安全带。
3)夏季驾车易疲劳,请保证睡眠充足,合理安排行程,注意劳逸结合,尽量避开惯常睡眠时间行车。若感觉困倦、状态不佳,请选择安全地点停车休息,切莫在高速公路上随意停车。
4)节日期间,亲朋聚会、婚庆典礼等活动较多,在欢聚的同时,请互相提醒:酒后莫开车,开车莫饮酒!
5)据气象部门预测,端午节3天(6月3日—6月5日)可能会出现连续降雨过程。
雨天行车请及时开启示廓灯和雾灯,适当增大跟车距离,保持安全车速,注意观察道路情况,行经积水路段提前采取制动、减速措施。遇到水滑情况,务必把稳方向,避免紧急制动、紧急转向,以防车辆侧滑发生危险。

注:以上文字图片信息来有料秦皇岛及网络,感谢原创者辛苦付出,版权归原创者所有。如有侵权请联系我们删除。
声明:本文由入驻焦点开放平台的作者撰写,除焦点官方账号外,观点仅代表作者本人,不代表焦点立场。


