明确了!秦皇岛延长3个月!
扫描到手机,新闻随时看
扫一扫,用手机看文章
更加方便分享给朋友
7月底截止
近日,公安部推出六项便民利企举措,其中四项内容涉及车驾管业务,包括机动车检验等业务“延期办”、驾驶证期满换证业务“容缺办”、交管窗口业务“便捷办”以及34种交管业务“网上办”等多项便民举措,较大限度畅通交管业务办理渠道,降低疫情传播风险。
针对近期聚集性疫情点多、面广、频发的特点,公安部在全国推行交管业务“延期办”措施,即日起,对机动车逾期未检验、驾驶证逾期未换证、未审验的,统一延长3个月办理期限,7月底截止,较大限度减少群众出入人员密集场所。
延期办理期间 ,对机动车逾期未检验、驾驶证逾期未换证、未审验的,不予处罚。同时,对互联网服务平台预选号牌号码有效期和学习驾驶证明有效期,一并予以延长3个月,保证群众正常办理车辆登记、学习驾驶技能。

针对近期聚集性疫情点多、面广、频发的特点,在全国推行交管业务“延期办”措施,即日起,对机动车逾期未检验、驾驶证逾期未换证、未审验的,统一延长3个月办理期限,7月底截止,较大限度减少群众出入人员密集场所。延期办理期间,对机动车逾期未检验、驾驶证逾期未换证、未审验的,不予处罚。同时,对互联网服务平台预选号牌号码有效期和学习驾驶证明有效期,一并予以延长3个月,保证群众正常办理车辆登记、学习驾驶技能。
为减少群众到医疗机构交叉感染风险,各地公安交管部门可结合本地疫情防控实际,实行驾驶证期满换证容缺办理。对申请人暂时无法提供身体条件证明的,先予办理驾驶证换证,允许申请人在疫情结束后补交身体条件证明。对实行驾驶证期满换证“容缺办”的地方,将开通互联网服务平台容缺办理功能,方便群众网上办理换证。
统筹做好疫情防控与窗口服务,在严格落实窗口单位疫情防控要求基础上,科学安排窗口,优化服务流程,做好业务引导和秩序维护,推行提前预约、引导分流、延时服务、周六日服务等措施,保证群众便捷办理。积极推行在交管业务办事大厅应用自助服务终端,便利群众自助、快捷办理业务,实现业务有效分流,避免排队等候。
全面应用互联网服务平台和“交管12123”手机APP,推行补换驾驶证、补换领号牌、申领临时号牌等34种业务网上办理,减少“面对面”办事,降低疫情传播风险。增设业务受理、语音电话等座席,保证网上业务及时受理、及时办结,提升群众网上办事体验。
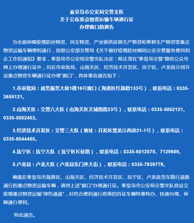
严格落实保障物流畅通促进产业链供应链稳定工作要求,对重点物资运输车辆,实行交管业务“特事特办”,开通专门窗口,积极提供集中办理、上门办理等服务。开设重点物资运输“绿色通道”,严格执行全国统一的通行证制度,协助相关部门对持证货车快速检疫、快速放行,较大限度保障通行便利。

开通应急业务窗口,对支援疫情地区的救护、防疫和运送防疫物资等车辆和人员,实行“应急窗口”急事急办、专人专办,全力保障疫情防控车辆和人员排名前列时间投入疫情防控工作。设立专线服务电话,接受疫情防控加急业务咨询求助、预约,对接服务需求,全力做好服务保障。



来源:河北日报及网络
声明:本文由入驻焦点开放平台的作者撰写,除焦点官方账号外,观点仅代表作者本人,不代表焦点立场。


