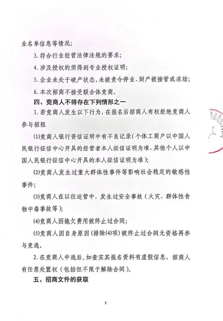
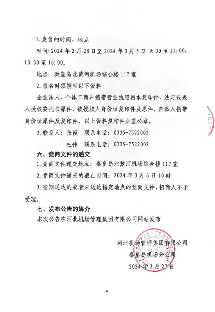
秦皇岛机场航站楼发布项目招商公告
搜狐焦点网秦皇岛站 2024-02-28 17:48:39
用手机看
扫描到手机,新闻随时看
扫一扫,用手机看文章
更加方便分享给朋友
来源:秦皇岛北戴河机场…
来源:秦皇岛北戴河机场
声明:本文由入驻焦点开放平台的作者撰写,除焦点官方账号外,观点仅代表作者本人,不代表焦点立场。
扫一扫,用手机看文章
更加方便分享给朋友
来源:秦皇岛北戴河机场
声明:本文由入驻焦点开放平台的作者撰写,除焦点官方账号外,观点仅代表作者本人,不代表焦点立场。


正在加载中,请稍后...