秦皇岛多个小区供暖注水,家中留人!
扫描到手机,新闻随时看
扫一扫,用手机看文章
更加方便分享给朋友
取暖季临近,近日多家热力公司发布注水通知,当前正在对各小区陆续注水。注水时,请用户家中务必留人,以免造成不必要的损失;
注水后,供热企业开始冷运行,请注意观察供热设施情况,发现问题及时拨打客服热线保修。
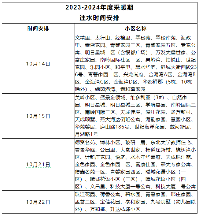
注水通知

温馨提示:富阳热力公司注水工作现已开始,打压注水是集中供暖前最重要的一个步骤,注水期间请务必牢记以下几点注意事项:
1. 注水期间请用户及时查看自家暖气片及暖气管道接口处、阀门处是否有漏水现象。
2. 注水期间保证管道上的阀门处于开启状态,使用户家中暖气处于注水状态。
3.用户应保证温控器处于通电并开机状态,将温控器上的温度调到最高,供热运行正常后,可根据自身需要适当调节室内温度。
4.注水期间,应清除暖气设施上的遮盖物,方便出现漏水等问题及时处理维修。
5.如家中有暖气片滴、漏现象,切记不要随意动除了供水和回水阀门之外的其他地方,应拨打服务热线7668890。
注水通知

温馨提示:1.龙府一号小区等处的注水时间另行通知,请用户随时关注我公司发布的注水通知。
2.辖区内企事业单位用户的注水时间另行通知,请用户随时关注我公司发布的注水通知。
3.如遇特殊情况注水时间作出调整的,具体安排另行通知。
4.报修电话:0335-8051184。

温馨提示:1.紫云府一区、紫云府二区(付13号楼、1-13栋及幼儿园)、紫云府三区(1-6栋、12-14栋、7-11栋、付1栋、付6栋)、德鑫名苑二区(1-3栋、5-7栋、8号公建、10-13栋及幼儿园)、星光尚府、华都驿郡(5栋、10栋)、泰盛花园、孤家紫园、大小白庙安置房、南岭国际四区、九号别墅幼儿园、千岛湖路256-266号(双号递增)等处的注水时间另行通知,请用户随时关注我公司发布的注水通知。
2.辖区内企事业单位用户的注水时间另行通知。
3.如遇特殊情况注水时间作出调整的,具体安排另行通知。
4.报修电话:0335-8051184。
注水通知

温馨提示:注水时,请用户家中务必留人,以免造成不必要的损失;注水后,供热企业开始冷运行,请注意观察供热设施情况,发现问题及时拨打热线8608130。
来源:秦皇岛市富阳热力、开发区泰盛动力有限公司、秦皇岛冠通热力。
声明:本文由入驻焦点开放平台的作者撰写,除焦点官方账号外,观点仅代表作者本人,不代表焦点立场。


