通知下发!秦皇岛这里整体拆除!市民很不舍...
扫描到手机,新闻随时看
扫一扫,用手机看文章
更加方便分享给朋友
较新消息
秦皇岛河东新开河桥贴出通知
桥马上要拆了!


较新消息
河东新开河桥3月底将被拆除
3月9日,秦皇岛市政工程建设服务中心贴出公告,通知大家新开河大桥将于3月下旬进行拆除。

为了减少不必要的损失,请桥上管线涉及的相关人员在3月15日与其联系。如果没找到相关管线联系人,将进行拆除处理。

项目大致位置↓

看来这次,新开河桥是真的要拆了。其实,秦皇岛新开河桥传出拆迁的消息已经不是排名前列次。
早在去年
新开河桥拆除的消息就已经传出
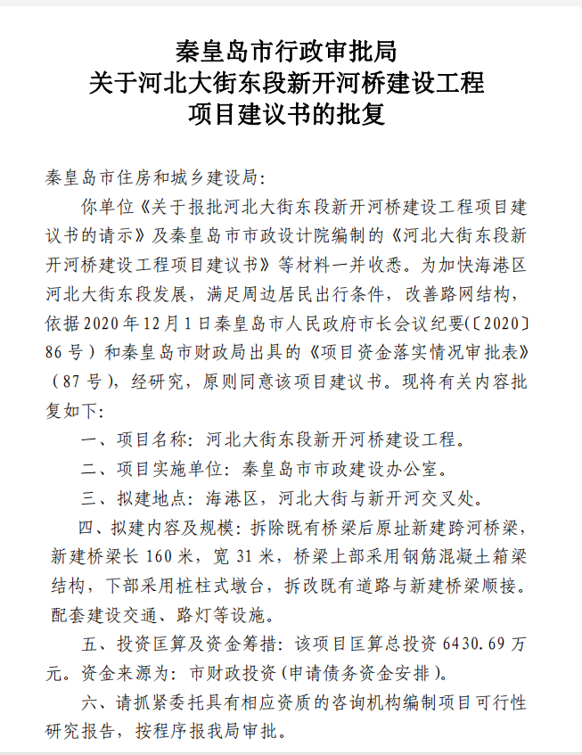
早在2021年3月,秦皇岛行政审批局就曾公布过,关于河北大街东段新开河桥梁建设工程建议书的批复,其中就明确写明,为了改善居民生活条件,将拆除既有桥梁原址新建跨河桥梁。

而今年1月份,在秦皇岛市行政审批局官网上,再次发出关于新开河桥建设工程拆除的消息。

将拆除既有桥梁后原址新建跨河桥梁,改造后的新开河桥,新建桥梁长160米,宽31米桥梁上部采用预制钢筋混凝土箱梁结构,下部采用桩柱式墩台,同步拆改既有道路与新建桥梁顺接,顺接长度约140米,随桥预埋电力、通信套管。项目估算总投资约5835.02万元。
现在的桥上不宽但来往车辆很多,所以桥上的交通压力很大。对于附近的居民来说,这次的拆建,无疑是一个好消息。
时光缩影
桥上留下了市民很多美好的记忆
虽然桥改建将缓解附近的交通压力,但对于这次新开河桥的拆建工作,很多市民也很不舍,不仅是因为每天上班、游玩都会经过这座桥,还在这座桥上发生了很多的故事。
@夏**:妈妈和公婆都在河东 每天都会往返的路.偶尔会堵车的时候 确实觉得该翻建了 但是真的拆掉 觉得好多不舍.就像我们的童年 我们的青春慢慢流逝.如今已为人妻 为人母的80后的我们..愿小岛越来越好!
@镜*:建议在每一处拆除的建筑旁做一出旧照片展出,可以让岛民记住小岛变化和她来时的路,和我们来时的路。
@盛*******:河东长大,每天必走之路,这座桥承载着河东人俩三代人的记忆。
@沧***:我52年搬进河东,如今已经75岁了,70年的光阴,回忆多多
@阿*:小时候的回忆,每天下午3.4点钟在桥上买刚出水的海鲜。
@辉*:记得这个桥开始使用的那天我们一群小朋友还去看热闹。
@小***:45年前,我和姐姐步行从东山到河东姥姥家过周末,希望小岛越来越好
@小**:小时候在河东住了十多年,出门回家,上学放学都走这个桥,这一拆还真有点舍不得。
看到这座老桥即将拆除
心中悲喜交加
桥拆除能缓解交通压力是好事
现在城市的不断扩建
很多当年的老建筑
都已经不在了
但也恰巧说明这座城市
正在发生翻天覆地的变化
我们一起
期待新开河桥的新面貌吧
来源:秦皇岛行政审批局
声明:本文由入驻焦点开放平台的作者撰写,除焦点官方账号外,观点仅代表作者本人,不代表焦点立场。


