2022年度灵活就业人员社会保险补贴开始申报
搜狐焦点网秦皇岛站 2023-03-20 09:20:46
用手机看
扫描到手机,新闻随时看
扫一扫,用手机看文章
更加方便分享给朋友
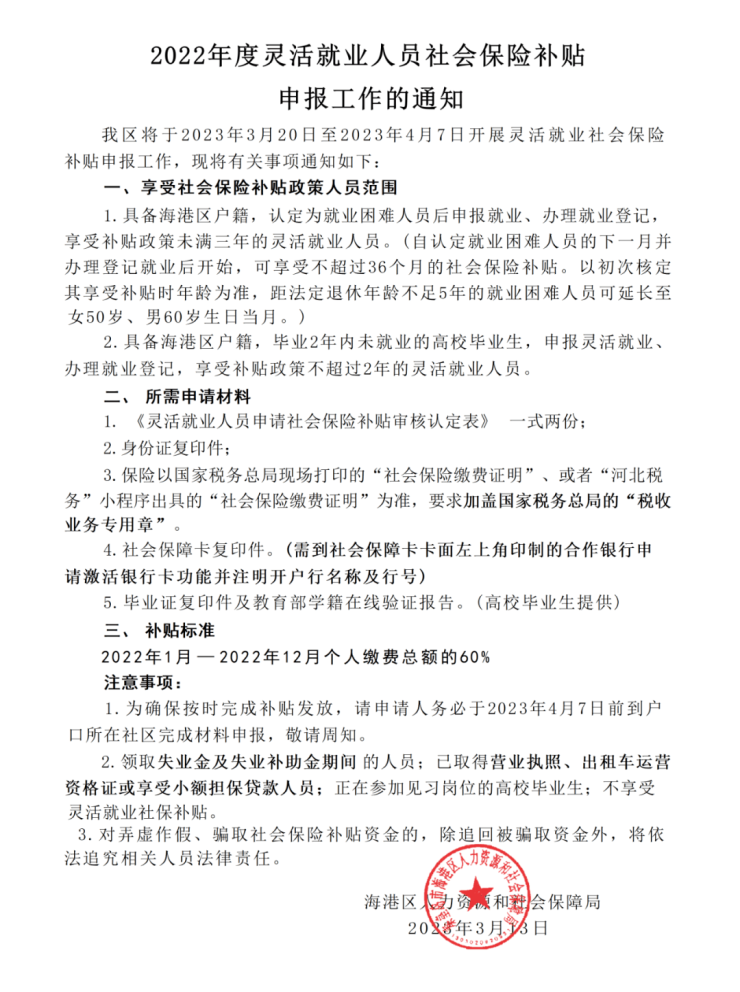
海港区人力资源和社会保障局发布关于2022年度灵活就业人员社会保险补贴申报工作的通知↓↓↓来源:海港区人社局…
海港区人力资源和社会保障局发布关于2022年度灵活就业人员社会保险补贴申报工作的通知↓↓↓

来源:海港区人社局
声明:本文由入驻焦点开放平台的作者撰写,除焦点官方账号外,观点仅代表作者本人,不代表焦点立场。


