秦皇岛各景区价格最新调整
搜狐焦点网秦皇岛站 2024-08-31 17:09:46
用手机看
扫描到手机,新闻随时看
扫一扫,用手机看文章
更加方便分享给朋友
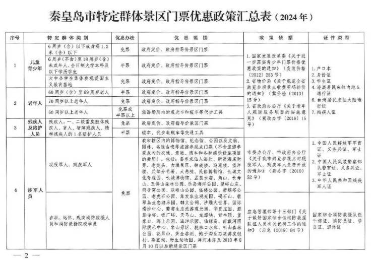
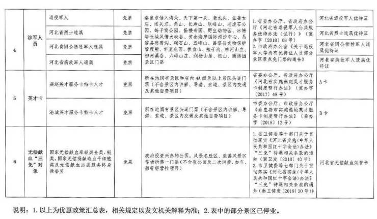
近日秦皇岛市发展和改革委员会公布秦皇岛市景区门票及相关服务价格(2024年)特殊人群免票政策政府指导价景区(26家)市场调节价景区(36家)秦皇岛市特定群体景区门票优惠政策来源:秦皇岛市发展和改革委员会…
来源 :秦皇岛市发展和改革委员会
声明:本文由入驻焦点开放平台的作者撰写,除焦点官方账号外,观点仅代表作者本人,不代表焦点立场。


