秦皇岛多所中小学工程有新进展!
扫描到手机,新闻随时看
扫一扫,用手机看文章
更加方便分享给朋友
日前,河北省招标网发布公告,海阳九年一贯制学校改扩建项目小学教学楼改造施工正在招标,将于12月1日开工。
同时,备受关注的七中教育集团、十中教育集团多个分校建设工程也取得了最新进展,为秦皇岛市的教育资源注入新的活力。详情如下:
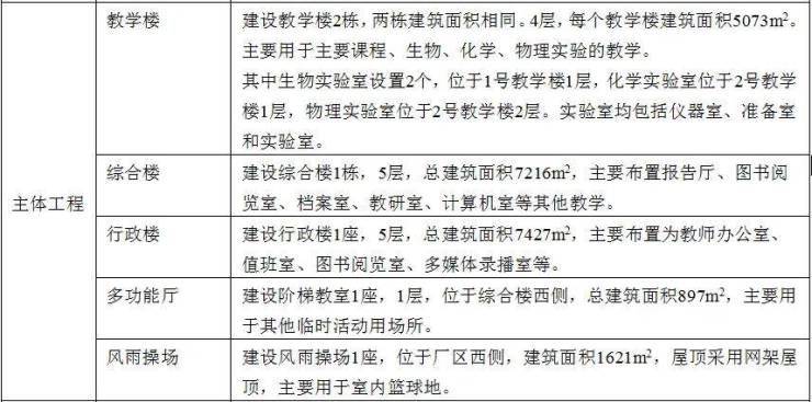
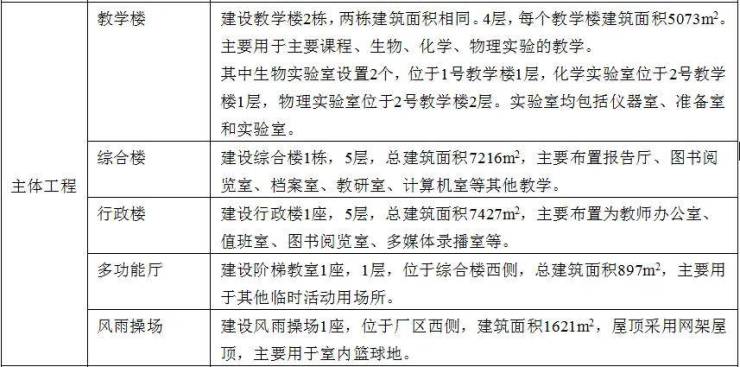
建设规模:
该项目占地面积103.09亩,总建筑面积40364平方米,其中已建小学建筑面积11416平方米(现已建成,并经过区财政局结算完成)。本次建设内容为对已建小学进行加固及装修改造。
建设地点:海港区海阳镇海发路以西,海民街以北
合同估算价:1245.0909万元
招标范围:施工图纸及工程量清单范围内的全部施工内容
计划工期:134日历天
计划开工日期:2024年12月01日
计划竣工日期:2025年4月14日
海阳九年一贯制学校改扩建项目位于海民街以北、海旺路以东、海康东街以南、海发路以西,是一所集小学、初中于一体的九年一贯制公办学校。
2022年政府明确指出:海阳九年一贯制学校改扩建项目小学部和中学部,分别纳入迎秋里小学教育集团、第十中学教育集团。
小学部启动工程招标的同时,中学部已开工建设并取得了阶段性成果。
改扩建项目中学部即秦皇岛市第十中学集团海阳校区,项目总建筑面积40364㎡,将新建教学楼、综合楼、传达室、大门、主席台、地下车库等配套设施。项目建筑最高层数5层,总停车位152辆,班级数66班,其中小学36班,初中30班,可容纳学生3120人。
秦皇岛市第十中学海阳校区的各项施工正在有序进行,所有教学楼的顺利封顶,标志着项目建设取得了阶段性的胜利!
1#楼中学教学楼主体结构完成,首层房心回填完成,首层地面基础碎石垫层完成60%。2#楼综合楼(实验楼)主体结构完成,首层地面内墙基础砌筑完成,首层地面基础防水完成。
2#楼综合楼(图书馆、合班教室)主体结构完成,首层弱电预埋线管铺设完成。
根据秦皇岛市教育局、海港区教育和体育局的要求及指示,秦皇岛市第十中学教育集团海阳校区,将于2025年全面启动新初中的宣传招生工作。
从一片黄土到轮廓初现,秦皇岛市第七中学集团桃源校区正在加速施工中,最新工程现场进度图曝光。
第七中学集团桃源校区项目位于海港区北部工业区,民族北路以东,揽月街以北。
拟建14轨制42个教学班,可同时容纳2100名学生就读。
其中,地上建筑面积27210㎡(包合教学行政楼17573㎡,教学综合楼7216㎡,风雨操场1621㎡,门卫及换热站232㎡,看台268㎡,自行车棚300㎡);地下建筑面积4221㎡。
项目总投资18284.21万元。本项目采用装配式及建筑信息模型(BIM)新技术指导施工。
秦皇岛市第七中学集团产业新城校区项目已批准建设,此前项目设计已进行公开招标。
学校位置&规模
校区位于海港区杜庄镇兴民街以北,黄庄村址以西,规划路以东。
拟建12轨制36个教学班,可容纳1800名学生就读。
该项目总用地面积约45039.73平方米,总建筑面积26721.5平方米,其中地上建筑面积24381.8平方米,地下建筑面积2339.7平方米。
主要新建教学楼、综合楼、门卫、运动场及绿化、硬化及室外管网等配套工程。
注:以上文字信息与图片来自河北省招标投标公共服务平台、皓月城、秦皇岛市建筑设计院有限公司
声明:本文由入驻焦点开放平台的作者撰写,除焦点官方账号外,观点仅代表作者本人,不代表焦点立场。


