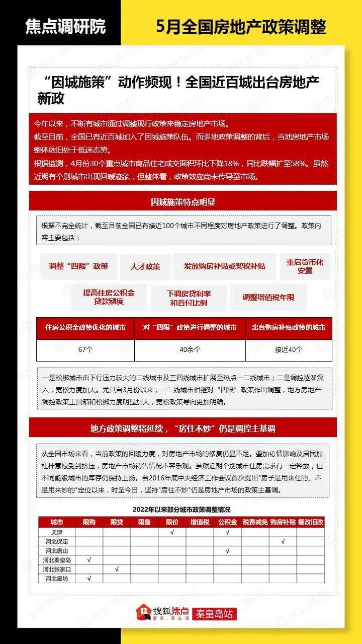
焦点调研院|5月秦皇岛楼市调研报告出炉!较新市场数据公布!
搜狐焦点网秦皇岛站 2022-06-14 17:30:59
用手机看
扫描到手机,新闻随时看
扫一扫,用手机看文章
更加方便分享给朋友
5月秦皇岛楼市调研报告出炉!较新市场数据公布!
声明:本文由入驻焦点开放平台的作者撰写,除焦点官方账号外,观点仅代表作者本人,不代表焦点立场。


