批了!秦皇岛七中新建一个校区!
扫描到手机,新闻随时看
扫一扫,用手机看文章
更加方便分享给朋友
秦皇岛市第七中学集团产业新城校区项目已批准建设,现正对项目设计进行公开招标。
校区位于海港区杜庄镇兴民街以北,黄庄村址以西,规划路以东。
拟建12轨制36个教学班,可容纳1800名学生就读。
该项目总用地面积约45039.73平方米,总建筑面积26721.5平方米,其中地上建筑面积24381.8平方米,地下建筑面积2339.7平方米。
主要新建教学楼、综合楼、门卫、运动场及绿化、硬化及室外管网等配套工程。
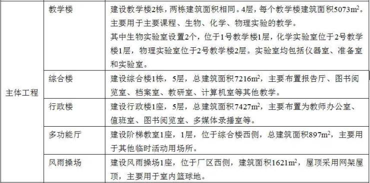
第七中学集团桃源校区项目位于海港区北部工业区,民族北路以东,揽月街以北。
拟建14轨制42个教学班,可同时容纳2100名学生就读。
其中,地上建筑面积27210㎡(包合教学行政楼17573㎡,教学综合楼7216㎡,风雨操场1621㎡,门卫及换热站232㎡,看台268㎡,自行车棚300㎡);地下建筑面积4221㎡。
项目总投资18284.21万元。本项目采用装配式及建筑信息模型(BIM)新技术指导施工。
秦皇岛市第七中学集团英才学校占地164亩,建筑面积68472平方米,这是一所全日制寄宿制学校,集初、高中于一体。初中部分容纳30个教学班,1500名学生学习生活。初中部与秦皇岛市第七中学集团合作办学,成立秦皇岛市第七中学集团英才学校。
全区在六个集团的基础上,再成立四个集团。分别是第十中学集团、迎秋里实验学校集团、建设路小学集团、新一路小学集团。其中:
第十中学集团
成立第十中学集团海阳校区;
成立第十中学集团慕义寨校区;
迎秋里实验学校集团
成立迎秋里实验学校集团海阳校区;
建设路小学集团
成立建设路小学集团九里桃源校区;
新一路小学集团
成立新一路小学集团产业新城第一小学;
一是整合贯通之路
根据集团成员校特点,取长补短、分工协作、融合贯通、优势互补。
二是加速流动之路
搭建跨校备研、主题专项教研、校际交流观摩等平台,探索建立集团各校区干部双向交流、互派教师轮岗制度,加大交流比例,不断提升集团核心竞争力。
三是文化基因之路
不断完善集团学校的文化体系,精心构建集团统一的课程体系和适合各校特点的校本体系。
四是特色办学之路
保证成员校的内外管理、质量要求、育人标准与本部一脉相承,继续发挥成员校办学的积极性和特色,最终办成各具特色的优质学校。
海港区教育集团成立以后,积极学习借鉴外地成功经验,不断完善集团化办学各项制度,依托现代化网络信息技术,通过教师的合理流动、结对互助,实施了“六大行动”——即管理互通、师资共享、教研一体、质量共进、文化共建、特色发展,取得了显著成效。
注:以上文字信息与图片来自河北省公共资源交易服务平台、秦皇岛日报
声明:本文由入驻焦点开放平台的作者撰写,除焦点官方账号外,观点仅代表作者本人,不代表焦点立场。


