与你有关!秦皇岛住宅物业消防安全新规发布!
扫描到手机,新闻随时看
扫一扫,用手机看文章
更加方便分享给朋友
为提升住宅物业消防安全管理的法治化、规范化水平,迫切需要制定一部针对性强、权责清晰、措施具体的规范性文件,对于全市住宅物业消防安全管理提供坚实的制度保障。
为加强住宅物业消防安全管理, 进一步明确消防安全职责,预防火灾和减少火灾危害,保护人身财产安全,维护公共安全制定本规定。
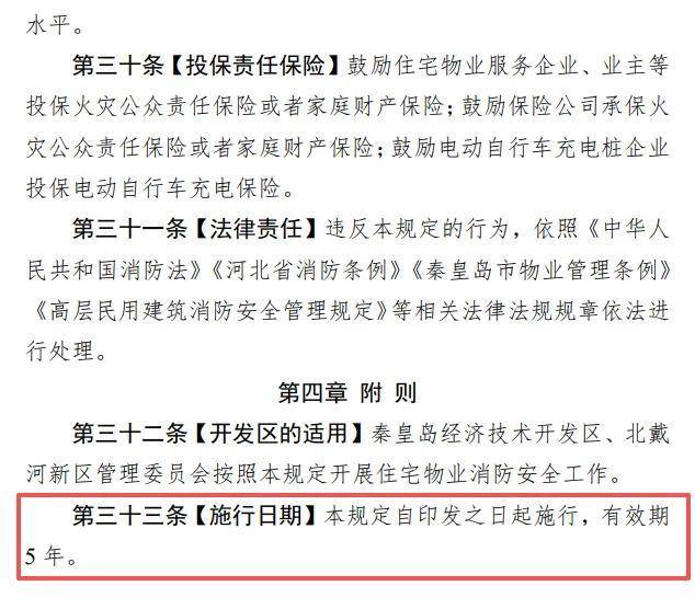
《秦皇岛市住宅物业消防安全管理规定》全文共分总则、消防安全责任、消防安全措施、附则四章,合计三十三条。
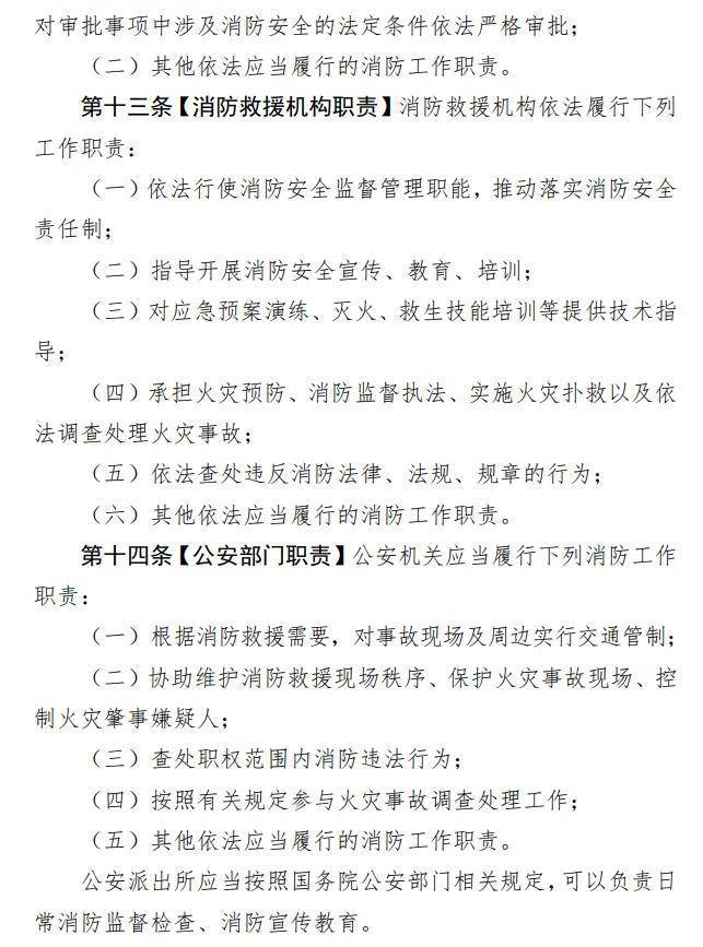
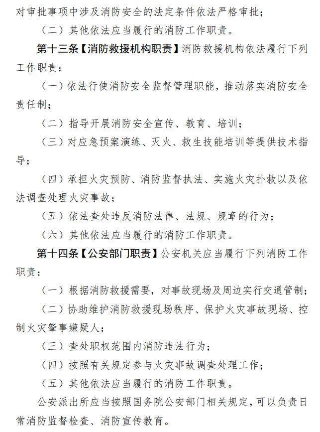
《规定》明确了住宅物业消防安全管理“预防为主、防消结合”的工作方针,进一步细化界定了市、县两级人民政府,乡镇人民政府、街道办事处,村(居)民委员会,住房和城乡建设、城市管理、自然资源和规划、应急管理、公安、消防救援、行政审批、财政、发展和改革等主管部门,供水、供电、供气、供热、通信、有线电视等专业运营单位,以及物业服务企业、业主、物业使用人、业主委员会的消防安全职责。
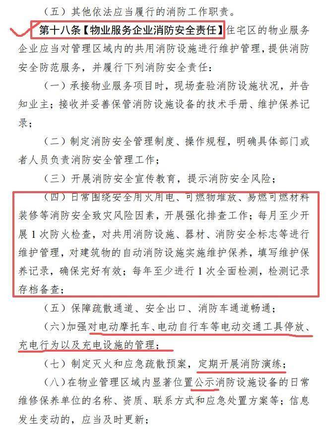
此外,《规定》还对老旧小区消防设施配置标准、共用消防设施维护管理要求予以规范,明确了电动自行车、电动摩托车停放与充电的管理细则,划定了住宅物业消防安全禁止性行为,并鼓励物业服务企业及相关单位运用数字化技术,提升住宅物业消防安全管理的智能化、精细化水平。
消息来源:秦皇岛市人民政府官网、秦皇岛消防
声明:本文由入驻焦点开放平台的作者撰写,除焦点官方账号外,观点仅代表作者本人,不代表焦点立场。


