秦皇岛多地发布征地公告!涉及多个村庄......
扫描到手机,新闻随时看
扫一扫,用手机看文章
更加方便分享给朋友
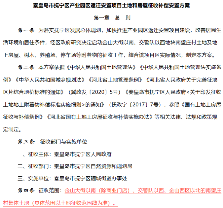
近期,秦皇岛市抚宁区、青龙满族自治县发布多条拆迁、征地、补偿通告,涉及多个县区、乡镇。
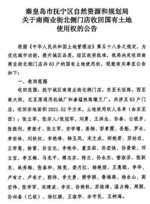
抚宁区自然资源和规划局
关于收回国有土地使用权的公告
一、征收主体:秦皇岛市抚宁区人民政府
二、征收部门:秦皇岛市抚宁区自然资源和规划局
三、实施单位:秦皇岛市抚宁区骊城街道办事处
四、征收范围:金山大街以南(除商业门店)、交警队以西、金山西区以北的南望庄村集体土地(具体范围以土地征收范围线为准)。
五、土地及宅基地之外地上附着物的补偿
被征收的农村集体土地按照实测面积以该地块区片地价106000元/亩标准予以补偿。
涉及确认为村民宅基地占用土地之外范围的其他地上附着物,依据《秦皇岛市抚宁区人民政府<关于印发征收土地地上附着物补偿标准实施细则>的通知》(抚政字〔2017〕7号)确定的标准,按照评估公司的评估结果予以补偿。
被征收人涉及养殖、种植等混合用途的宅院,由区农业农村局认定用途,如认定为其他用途,则按照抚政字〔2017〕7号文件标准执行。
六、被征收土地、房屋的认定
被征收人土地使用权面积、用途和房屋所有权面积、用途以《集体土地使用权证》、《房屋所有权证》、《不动产权证》等合法手续载明的面积(含虚线部分)、用途为依据。
七、补偿安置方式
采取两种方式:一是产权置换方式进行安置,即在房屋征收区域内(抚宁区产业园区返迁安置项目)新建安置房;
二是货币补偿安置。被征收人可自愿选择上述方式之一进行补偿安置。
八、产权置换安置
产权置换标准
住宅用房置换原则:
对于需要置换的单层住宅,在《土地使用证》或《房屋所有权证》、《不动产权证》等合法手续载明的使用范围内,对主房、下房、空院以及附着物等进行统一打包置换,全部按照证载土地面积1:1比例折算安置房建筑面积。同时对合法土地范围内的一处主房按下列原则予以货币补偿,即以砖木结构主房为基准,对其它结构给予结构差补偿(里土外洋结构每平方米补150元,砖混结构每平方米补300元,有塑钢门窗、吊顶等装修的砖混结构每平方米补350元)。
主房认定标准:
(1)一处宅基地建有多套住房,原则上认定一套为主房,可由被征收人自行选择认定。但土地房屋征收时认定的宅院面积内,经乡镇政府或土地行政主管部门批准院内建房,且用途未载明为辅助用房的,可以再认定为主房。
(2)主房为南北朝向,具有建筑基础,有完好的外墙和房顶,已安装门、窗、水、电等设施设备,具备居住条件的永久性房屋,包括钢筋混凝土结构、混合结构、里土外洋结构、砖木结构等结构的房屋。
未建设完成及未具备居住条件的主房,不给予结构差补偿款。
安置房源标准及结算方式
一、下房和主房捆绑置换,先用剩余折算的住宅安置房面积置换,不足的再用货币补足。按折算住宅安置房建筑面积1:2置换下房面积;下房购买单价为3000元/平方米。
二、车位先用剩余折算的住宅安置房面积置换,不足的再用货币补足。按折算住宅安置房建筑面积12平方米置换首个停车位;按折算住宅安置房建筑面积15平方米置换第二个停车位。车位购买价格为首个66000元,第二个80000元。
三、被征收人选择政府统一提供住房安置,因房屋不可分割原因,被征收住宅折算建筑面积与整套安置房建筑面积(含下房、停车位)相等的不结算差价;折算面积按整套安置房面积置换后仍有剩余的,按下列情况结算差价。
(一)剩余面积在40平方米及以内部分,房屋征收部门按5500元/平方米直接予以货币补偿,不再置换安置房。
(二)剩余面积大于40平方米的可选择直接予以货币补偿(补偿标准同上);也可选择置换一套安置房,同时按下列原则补交差价:拟置换安置房面积与剩余面积之差在40平方米及以内部分的差价,单价按5500元/平方米;超出40平方米部分按房地产市场价格优惠100元/平方米。
抚宁区产业园区返迁安置项目
土地和房屋征收补偿安置方案


注:以上部分文字信息与图片来自秦皇岛岛民网、你好抚宁、青龙满族自治县政府网站。
声明:本文由入驻焦点开放平台的作者撰写,除焦点官方账号外,观点仅代表作者本人,不代表焦点立场。


