紧急扩散!全市暂停!秦皇岛较新通知!
扫描到手机,新闻随时看
扫一扫,用手机看文章
更加方便分享给朋友
全市暂停,抓紧办理!
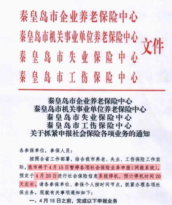
秦皇岛市4月15日起暂停各项社保业务申报!预定4月20日起进行社保信息系统停机!

注意!4月15日前
抓紧完成以下申报业务!
完成各险种缴费申报业务;
社会保险关系转移业务;
灵活就业参保人续保、停保业务;
企业养老保险各项待遇申领业务(待遇计发业务受理截止到4月12日);
机关养老保险2019年前中人待遇计发、补发申领业务,2020-2021年中人待遇申报业务,2022年老办法待遇申领业务;
工伤保险各项待遇申领业务;
失业保险各项待遇申领业务。
经办机构联系电话

除此之外2022年企业养老待遇资格认证 也将在4月底结束!
还未认证的退休人员
请及时认证
避免养老金暂停发!
2022年企业养老待遇资格认证到4月底结束,为避免养老金暂停发,影响您养老金的正常发放,请还没有认证的退休人员及时认证。
高龄、行动不便等无法使用手机App认证的人员,请家属主动与居住地街道(乡镇)、社区工作人员联系办理认证。
查询认证结果
如您不确定是否已完成认证,可通过秦皇岛人社App按如下方法查询认证结果:在秦皇岛人社APP中打开“待遇资格认证”模块,输入身份证号码,点击已认证,如认证成功会显示“已认证”,如下图所示:


注:以上文字信息与图片来自秦皇岛人社12333及网络,感谢各位同仁的努力,版权归原作者所有,如有侵权请联系我们,我们会立即删除。
声明:本文由入驻焦点开放平台的作者撰写,除焦点官方账号外,观点仅代表作者本人,不代表焦点立场。


