注意绕行!秦皇岛这个路段断交
搜狐焦点网秦皇岛站 2023-02-23 09:23:01
用手机看
扫描到手机,新闻随时看
扫一扫,用手机看文章
更加方便分享给朋友
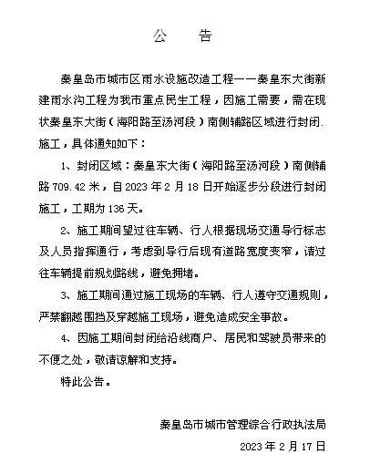
秦皇岛市城市区雨水设施改造工程——秦皇东大街新建雨水沟工程为我市重点民生工程,因施工需要,需在秦皇东大街(海阳路至汤河段)南侧辅路区域进行封闭施工,具体通知如下↓↓↓ 封闭区域:秦皇东大街(海阳路至汤河段)南…
秦皇岛市城市区雨水设施改造工程——秦皇东大街新建雨水沟工程为我市重点民生工程,因施工需要,需在秦皇东大街(海阳路至汤河段)南侧辅路区域进行封闭施工,具体通知如下↓↓↓
1.封闭区域:秦皇东大街(海阳路至汤河段)南侧辅路709.42米,自2023年2月18日开始逐步分段进行封闭施工,工期为136天。
2.施工期间望过往车辆、行人根据现场交通导行标志及人员指挥通行,考虑到导行后现有道路宽度变窄,请过往车辆提前规划路线,避免拥堵。
3.施工期间通过施工现场的车辆、行人遵守交通规则,严禁翻越围挡及穿越施工现场,避免造成安全事故。
4.因施工期间封闭给沿线商户、居民和驾驶员带来的不便之处,敬请谅解和支持。

来源:秦皇岛市城市管理综合行政执法局
声明:本文由入驻焦点开放平台的作者撰写,除焦点官方账号外,观点仅代表作者本人,不代表焦点立场。


