蓄势多年,秦皇岛东部片区终于要有大动作了!
扫描到手机,新闻随时看
扫一扫,用手机看文章
更加方便分享给朋友
近年来,秦皇岛把“西移北扩”作为城市空间战略发展的主基调,西部的城市规划和建设俨然成了一副新城区的模样;其次,秦皇岛北部的规划建设也让人耳目一新...
可以说,在秦皇岛过去10年里,西移北扩的整体空间战略发展已经深深的刻在了秦皇岛城市版图的基因里。
那么,秦皇岛的东部片区发展如何呢?
相信很多秦皇岛人都思考过这个问题,相对于秦皇岛西部片区和北部片区,东部片区在这些年里属实低调...
01#
沉寂多年的东部片区
秦皇岛最早的居民生活区
秦皇岛东部片区,从泛含义来讲是目前的建国路以东区域,这里曾是秦皇岛最早的城市区,很多人亲切地称之为“老城区”。

据了解,秦皇岛东部片区的很多建筑始建于90年代,在这里我们能够看到早些年建设的一些小区和真实的老秦皇岛生活。

但是,随着时代发展,一个落后的城区已经不能再满足居民的生活需求,希望区域建设和配套变得更好,成了居民们的心声。东部城区不只是秦皇岛的港口所在地,也是秦皇岛城市发展的原点...

在大家的热烈期盼中,沉寂多年后的秦皇岛东部片区终于迎来了好消息——
02#
东部片区好消息
秦皇岛市长明确指出
日前,秦皇岛市政府举行座谈会听取海港区工作汇报。秦皇岛市长丁伟指出要统筹城区一体化发展,推进东部片区、北部片区发展,棚户区改造力度提升!

加快推进东部片区、北部片区发展,着力优化资源配置,完善商业,教育、文体等公共服务设施,要有序推进城市更新。
加大棚户区和老旧小区改造提升力度,延续城市文脉,提升城市品质,增进民生福址。
加快建设一流国际旅游城市。
03#
国际滨海新城区
未来,秦皇岛东部片区大有可为
最近两年,河北省省委书记多次来秦皇岛提出要大力推进港口转型发展,河北省将形成秦皇岛港、唐山港和黄骅港三大现代综合性港口集群,这对于秦皇岛将是新的发展良机。
其中,最为典型的就是秦皇岛港东迁,关停西港区煤炭运输业务后,秦皇岛将在西起秦皇岛港煤五期、东至沙河口1.7公里海岸线,集中建设以杂货、集装箱为主的大型综合性现代化港区,承接西港区运输业务转移。
同时对西港区及周边老城区实施综合开发改造,打造“高端旅游、商贸金融、商务会展、总部经济”等多功能于一体的国际一流滨海新城区。
04#
新建一座公园
东部片区居民休闲好去处
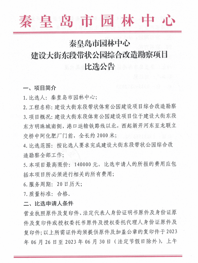
日前,秦皇岛行政审批局消息,原则上批准建设大街东段带状体育公园项目。
建设地点:秦皇岛市建设大街东段东方明珠城南侧,港口运输铁路线以北,西起新开河秦皇岛燃气总公司CNG加气站,东至中阿化肥厂门前人工湖。

近日,秦皇岛园林中心发布“建设大街东段带状公园综合改造勘察项目必选公告”,意味着建设大街带状公园项目的进程更近一步。

05#
写在最后
其实老城区虽然无法彻底重新规划建设,但始终没有停下自我改造的步伐。通过自身逐步的新陈代谢,老城区也散发出历久弥新的新气象。
这些年,秦皇岛的城市建设,已经开创了一个又一个里程碑。城市的发展就像坐过山车,总是惊险又刺激,老的秦皇岛在消失,新的秦皇岛在崛起。
对此,大家怎么看?不妨说说你的高见吧~
来源:以上文字信息及图片来源自今日海港区、秦皇岛地产圈、河北日报、北京日报、有料秦皇岛及网络。
声明:本文由入驻焦点开放平台的作者撰写,除焦点官方账号外,观点仅代表作者本人,不代表焦点立场。


