秦皇岛"网红"文旅项目被法拍,总投资10亿如今卖2亿!
扫描到手机,新闻随时看
扫一扫,用手机看文章
更加方便分享给朋友
法拍详情
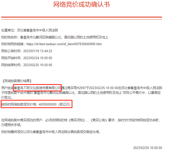
2月25日,在阿里法拍网上,一宗名为“秦皇岛市北戴河区联峰路以北、国花路以西的土地使用权及地上建筑”的拍卖,迎来了最后一天的竞价日。
该宗拍卖起拍价高达2亿元,最终拍卖只有一人缴纳了4000万元的保证金报名竞拍,并以起拍价2亿元拿下这宗地块。

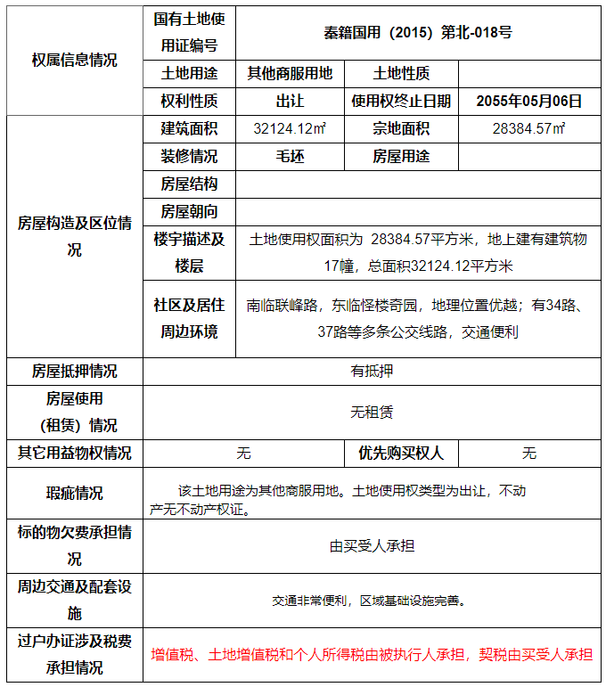
拍卖公告显示,秦皇岛市北戴河区联峰路以北、国花路以西的土地使用权及地上17幢建筑物,整体拍卖。
土地使用权面积为28384. 57平方米,17幢建筑物总面积为32124.12平方米,土地用途为其他商服用地,土地使用权类型为出让,土地使用权中止日期为2055年05月06日。
道路情况:南临联峰路,东临怪楼奇园,地理位置优越;有34路、37路等多条公交线路,交通便利。
起拍价:200000000元,保证金:40000000元,增价幅度:3000000元。




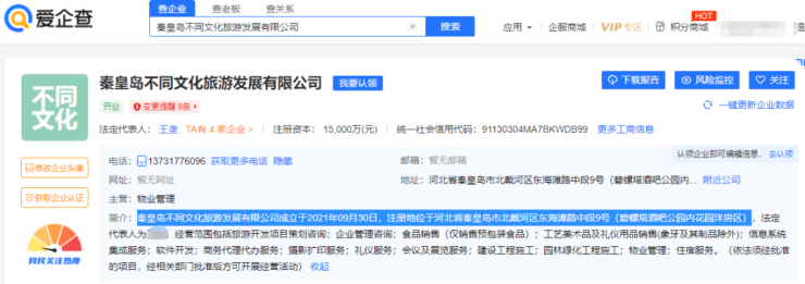
此次法拍的唯一出价及最终竞得者是北戴河当地一家旅游发展公司——秦皇岛不同文化旅游发展有限公司。
据爱企查显示,秦皇岛不同文化旅游发展有限公司成立于2021年09月30日,注册地位于北戴河区东海滩路中段9号(碧螺塔酒吧公园内花园洋房区)。公司注册资本高达1.5亿元,只有一位自然人股东。

据先前报道,北戴河区俄罗斯风情街又称“中俄文化艺术合作产业园”,项目占地42.5亩,总投资10亿元,原计划于2015年7月10日建成并正式投入运营。

该风情街区复制建设莫斯科阿尔巴特大街风貌,规划酒吧、美食、文化旅游纪念品、风情演绎等内容,运营后将极大丰富北戴河暑期中外游客的旅游内涵。
项目原计划建设“六大功能区”,涵盖国际高层论坛及文化艺术品拍卖、中俄文化风情街区综合旅游服务管理、宝玉石及文化艺术品展览、艺术家创作及演艺、中俄文化艺术人才培训、俄罗斯高科技成果产业孵化等内容。
项目原投资开发商为秦皇岛北戴河达维尔盛国际文化传播有限公司,现已被标记为“失信人”。(这可能是俄罗斯风情街项目停滞的原因)

来源:河北新闻网、阿里法拍、爱企查
声明:本文由入驻焦点开放平台的作者撰写,除焦点官方账号外,观点仅代表作者本人,不代表焦点立场。


