秦皇岛住房公积金缴存基数上调!
扫描到手机,新闻随时看
扫一扫,用手机看文章
更加方便分享给朋友
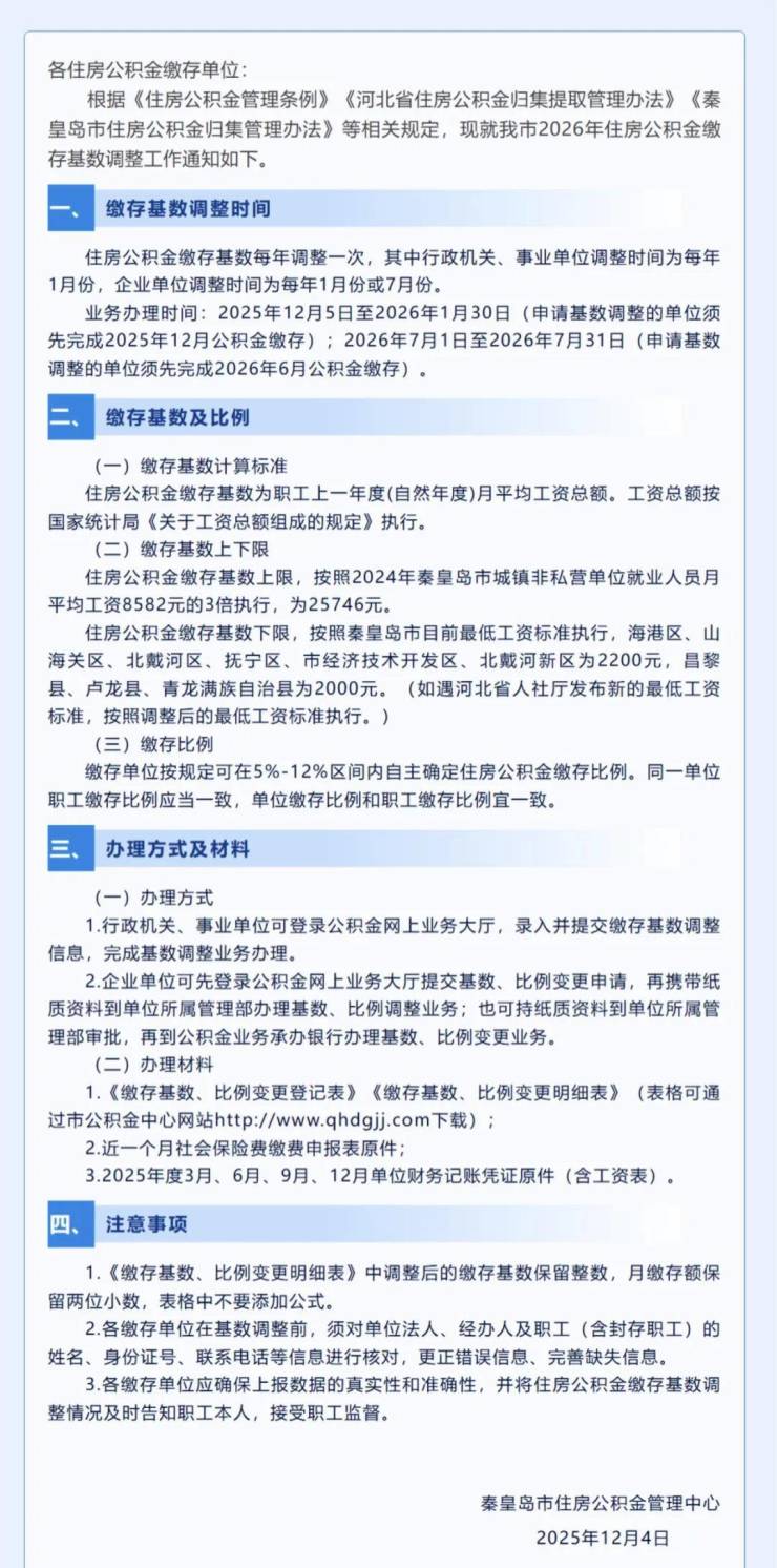
秦皇岛市住房公积金管理中心于2025年12月4日发布《关于2026年住房公积金缴存基数调整的通知》,明确了明年住房公积金缴存基数的调整时间、上下限标准以及具体办理方式。
缴存基数标准
缴存基数计算标准延续以往规定,以职工上一年度(自然年度)月平均工资总额为基础。
2026年缴存基数上限按照2024年秦皇岛市城镇非私营单位就业人员月平均工资8582元的3倍执行,确定为每月25746元。
缴存基数下限按秦皇岛市现行最低工资标准执行,海港区、山海关区、北戴河区等区域为2200元,昌黎县、卢龙县、青龙满族自治县为2000元。
通知同时说明,如遇河北省发布新的最低工资标准,将按调整后的标准执行。
无论是参照去年的公积金政策,还是对比历史数据,本次通知所确定的2026年公积金缴存基数上限和下限都实现了上调。
作为对比,2025年的缴存基数上限是基于2023年的月平均工资计算的。根据公开信息,2023年秦皇岛市城镇非私营单位就业人员月平均工资为7905元,其3倍即 23715元。
2026年的缴存基数上限比2025年提高了2031元。
上限上调意味着2024年度工资较高的职工,在2026年可以缴纳和计入个人账户的公积金总额会更高。
调整时间安排
业务办理分为两个时间段:2025年12月5日至2026年1月30日,以及2026年7月1日至7月31日。
根据通知,2026年住房公积金缴存基数将按不同单位类型分时段调整。行政机关、事业单位调整时间为每年1月份,企业单位可选择每年1月份或7月份进行调整。
申请基数调整的单位需注意,必须先行完成上一个月的公积金缴存,即选择在2026年1月调整的单位需先完成2025年12月的公积金缴存。
声明:本文由入驻焦点开放平台的作者撰写,除焦点官方账号外,观点仅代表作者本人,不代表焦点立场。


