重点时间,重点路段!秦皇岛市“五一”假期交通安全形势预警提示
扫描到手机,新闻随时看
扫一扫,用手机看文章
更加方便分享给朋友
随着全国疫情防控形势持续向好,预计“五一”假期外出旅游、探亲访友等将爆发式增长,道路交通安全形势压力较大,通过分析全市近6年“五一”期间道路交通事故的主要规律特点,结合2021年五一假期延长的特点,现对全市今年“五一”期间交通安全风险做出以下预警提示:

一
重点时段
1、车辆出行潮汐现象将明显。假期前一天(4月30日)下午和排名前列天(5月1日)将出现本地车辆出秦高峰、外地旅游车辆进秦高峰,假期最后一天(5月5日)午后将出现返秦高峰,车流人流将集中出行,交通安全风险提升。
2、从全天24小时来看,早中晚出行高峰时段事故易高发。预估2021年“五一”期间,短途出行将集中在上午,车流人流将呈爆发式增长,6-8时、8-10时将为事故多发时段;12-14时、16-18时出行返程时段也将是事故多发时段。需要注意的是近6年“五一”期间死亡事故的发案高峰集中在白天出行高峰,特别是6-8时、8-10时、12-14时、16-18时四个时段更需要引起高度重视。
二
重点区域
1、“五一”节假日期间,全市各县区旅游景区周边区域及沿线道路,车流人流将增多,交通安全风险提升;我市北部山区近几年也成为游客“五一”期间短途出游集中地,旅游景区山区道路较多,路窄、坡陡、急弯,道路通行车辆增多,交通压力增加,交通安全风险也随之提升。
2、“五一”期间,各县区商业密集区域和交通枢纽区域,车流人流激增,轻微事故易高发;近6年“五一”期间全市死亡事故高发集中在昌黎县、青龙满族自治县、卢龙县和抚宁区,伤亡事故高发的重点区域的交通安全风险不容忽视,辖区大队要提前做好各项道路交通管理工作,压降各类事故的发生。
三
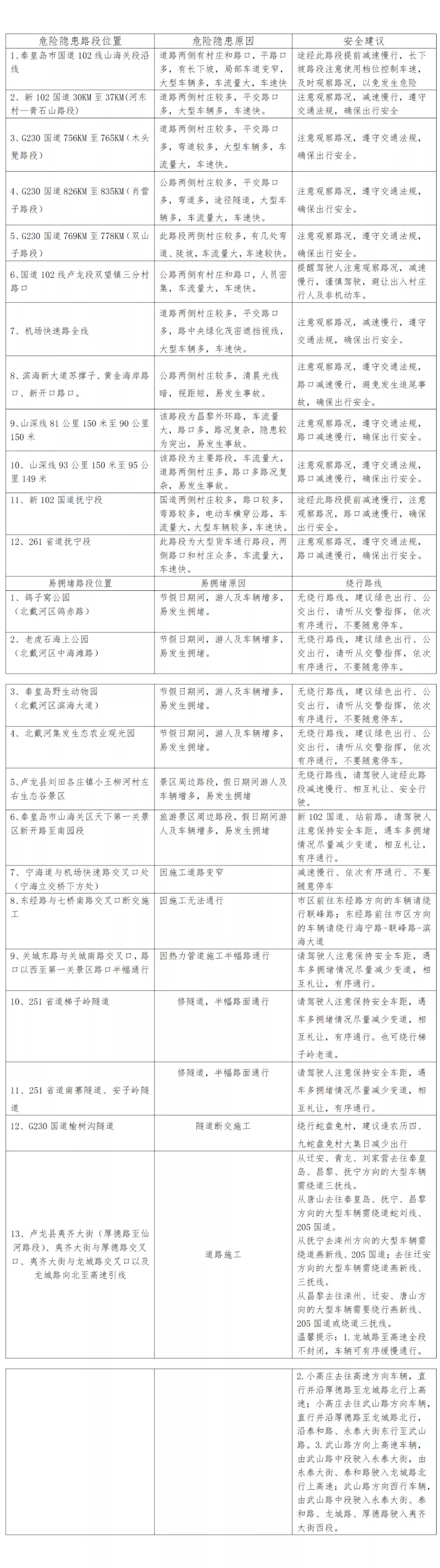
重点路段

四
违法行为
“五一”节假日期间踏青出游、走亲访友等出行将会增多,加之春耕农忙时节出行特点,酒后驾驶、超速行驶、无证驾驶、不按规定让行等交通违法行为将会出现高发态势,同时农村地区面包车超员、货车违法载人及公路短途客运车辆、旅游包车超员载客等交通违法发生几率高,山区道路发生车辆翻坠事故风险高;特别需要注意的是各县区无牌、无证驾驶摩托车违法行为。
五
恶劣天气
“五一”节假日期间,我市不排除出现大范围降雨等恶劣天气,恶劣天气直接影响到道路交通安全,雨天行车,后车应随时注意前车动态,保持安全距离,避免因前车紧急制动或急转方向而发生事故。
来源:秦皇岛广播电视台
声明:本文由入驻焦点开放平台的作者撰写,除焦点官方账号外,观点仅代表作者本人,不代表焦点立场。


