我市364个电动自行车登记上牌较新网点公示
搜狐焦点网秦皇岛站 2022-07-09 11:07:58
用手机看
扫描到手机,新闻随时看
扫一扫,用手机看文章
更加方便分享给朋友
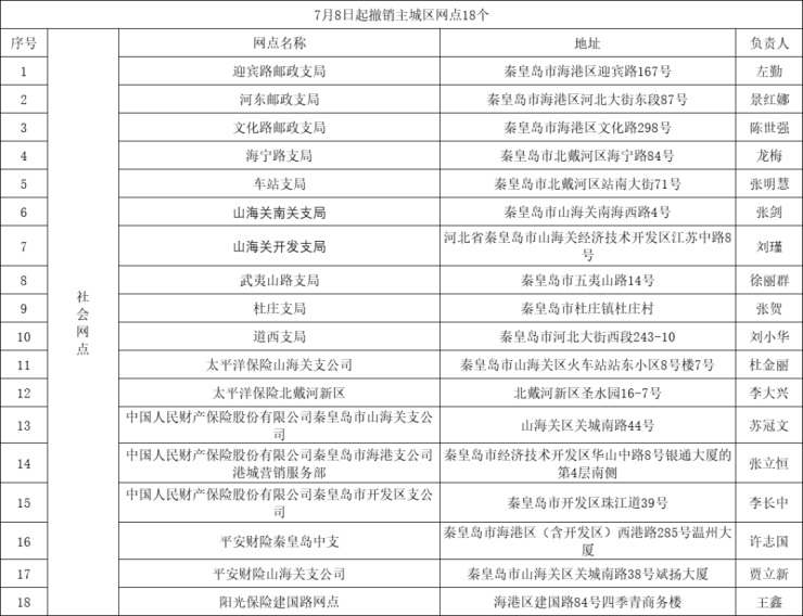
全市电动自行车登记上牌较新网点公示根据我市电动自行车登记上牌工作实际,现将电动自行车登记上牌较新网点情况公示如下:正常办理网点共364个(现场发放号牌)撤销的网点共18个来源:秦皇岛交警…
全市电动自行车登记
上牌较新网点公示
根据我市电动自行车登记上牌工作实际,现将电动自行车登记上牌较新网点情况公示如下:
一、正常办理网点共364个(现场发放号牌)


二、撤销的网点共18个

来源:秦皇岛交警
声明:本文由入驻焦点开放平台的作者撰写,除焦点官方账号外,观点仅代表作者本人,不代表焦点立场。


