秦皇岛人注意!全国互通互认!河北省政府办公厅较新通知
扫描到手机,新闻随时看
扫一扫,用手机看文章
更加方便分享给朋友
河北省人民政府办公厅印发通知,正式发布加快推进电子证照扩大应用领域并与全国互通互认若干措施↓↓↓

推动个人常用证照电子化应用
省有关部门负责统筹推进本行业领域个人常用证照电子化,涉及国家统一制发证照的,要积极与国家有关部委对接。婚姻登记、生育登记、住房公积金转移接续、就业创业、社保参保登记、户籍登记和迁移、社会保障卡申领、养老保险关系转移接续、异地就医报销、不动产登记、机动车管理等高频民生服务的省级行业主管部门,要统筹个人常用电子证照在本行业领域的应用,统一规范应用场景,实现广泛使用。
推动企业常用证照电子化应用
加快推进生产经营许可证、资质资格证书、检测认证证书等涉企经营常用证照电子化。加强电子营业执照推广应用和企业基础信息共享,在企业登记、经营、投资和工程建设等涉企审批,以及纳税缴费、社会保障、医疗保障、住房公积金、交通运输、公共资源交易、金融服务、行政执法、市场监管等涉企服务中,支持企业使用电子证照,逐步实现企业办事基础信息免填写、纸质材料免提交。相关证照的省级行业主管部门负责明确电子证照制发标准,制定电子证照在本行业领域应用规则,为各地各有关部门制发和应用电子证照提供支撑。
推行政务服务“免证办”
依托全省一体化政务服务平台建设电子证照共享服务系统,提供统一的电子证照共享服务。各地各类政务服务业务系统要接入省电子证照共享服务系统,实现证照类材料在线核验和调用。各地各有关部门在政务服务过程中要求申请人提交的证照类材料,能够核验或获取电子证照的,不再要求提交实体证照,实现政务服务领域“免证办”。
促进电子证照社会化应用
加快大数据、云计算、人工智能等新技术应用,以身份证号、统一社会信用代码为身份信任源点,全面关联企业和群众各类电子证照,依托“冀时办”,开展电子证照一体化、便利化应用。省有关部门负责推进身份证、社保卡、驾驶证、营业证照、医保电子凭证等高频电子证照在“冀时办”应用,围绕身份证明、金融服务、合同订立、人员招聘、交通出行、文化和旅游等制定使用场景,实现电子证照在企业、社会组织、个人等持证主体之间的社会化广泛应用。雄安新区做好社会保障卡居民服务“一卡通”应用试点,在便民服务、补贴待遇资金发放等方面开展应用,推进城市交通出行、旅游观光、文化体验等“同城待遇”。在保护个人隐私和确保数据安全的前提下,探索企业、社会组织等参与提供电子证照服务。
加强线上线下融合服务
推进企业和群众通过河北政务服务网、“冀时办”、政务服务自助终端及线下服务窗口等渠道依申请领用电子证照,做到线上线下融合、数据同源、同步更新。坚持传统服务方式与智能化服务创新并行,加强实体证照服务保障,满足老年人、残疾人等各类群体需求。
提高电子证照标准化规范化水平
电子证照制发和应用要严格遵循国家制定的相关标准和规范。省有关部门负责组织推进国家出台的本行业电子证照标准的实施,抓紧完成省级及以下制发电子证照的标准化改造,支撑开展电子化应用和全国互通互认。国家未出台统一标准的,省级行业主管部门结合实际,适时制定省级电子证照标准。建立完善电子证照归档标准规范,进一步推进政务服务办件归档全程电子化管理,确保电子档案来源可靠、程序规范、要素合规。聚焦电子证照扩大应用领域所面临的政策制度障碍,推进及时清理、修改完善相关规章和规范性文件。
实现电子证照与国家政务服务平台互通互认
加强河北省电子证照库建设,持续扩大证照种类和数量。各地各有关部门按职责推进证照数据向省电子证照库全量、实时归集,实现“应归尽归”。存在实体证照关键要素缺失、颁发机构调整等特殊情况的,省级行业主管部门负责明确电子证照制发办法,各制发部门负责补齐数据,确保完整可用。各级电子证照制发部门要抓紧建立实体证照和电子证照同步管理机制,确保电子证照与实体证照信息和使用状态完全一致。依托全省一体化政务服务平台、政务服务便民热线等渠道,建立健全电子证照数据质量问题异议、投诉处理机制和快速校核更新工作流程,不断提高电子证照数据可用性。做好省电子证照库与国家政务服务平台互联互通,全量、实时向国家政务服务平台报送数据,实现在全国范围内互通互认。建立电子证照发证、用证清单,纳入全国一体化政务服务平台动态管理。
建立电子证照与全国互通互认的工作机制
省政务数据共享协调推进机制负责统筹推进电子证照扩大应用领域并与全国互通互认工作,协调解决有关重点难点问题。省政务服务管理办公室牵头负责电子证照扩大应用领域并与全国互通互认工作。省级行业主管部门负责牵头本行业领域电子证照与全国互通互认,负责落实国家制定的电子证照标准,按职责归集电子证照数据,组织开展本行业领域电子证照应用,为企业和群众跨省使用电子证照提供业务支撑。明确各级电子证照制发和使用部门的工作责任,电子证照制发部门负责电子证照的信息采集、审核、签发、更新、归档和异议处理,为本部门电子证照应用提供必要的服务保障;电子证照使用部门负责及时发布本部门支持使用电子证照的应用场景清单和使用指南,做好用证管理和档案留存等工作。
加强电子证照应用平台支撑
依托全省一体化政务服务平台分级建设省级和市级电子证照系统,支撑各地各部门制发电子证照。原则上,省有关部门不再自建电子证照系统,市级及以下部门统一使用市级电子证照系统。省一体化政务服务平台统一提供电子证照公共验证服务,为政府部门、企业和群众提供便捷的电子证照核验服务。加强全省电子证照数据共享体系建设,实现与国家政务服务平台对接,进一步简化政府部门间电子证照共享流程,完善需求对接机制,省级政务服务平台加强与公安、海关、税务等部门垂直管理信息系统的对接关联,避免“点对点”“多对多”重复对接,保证数据共享及时准确、安全稳定。
提升电子印章的支撑保障能力
依托全省一体化政务服务平台推进电子印章系统集约化建设。政府部门电子印章系统由省、市两级分建,为各地各部门提供政务服务相关电子印章的制作和签章服务,实现跨层级签章、多部门联合签章,各地各部门要加强部门电子印章的制发和使用,全流程网办事项的环节文书和审批结果要制发电子文件。建设全省统一的社会主体电子印章制发和应用体系,规范印模采集和第三方电子认证服务接入,加强印章备案和用印监管。在行政审批、税务、社保、公积金等涉企服务中大力推广电子印章,各地各有关部门要支持企业使用省统一的电子印章办理业务。在保证安全可控前提下,鼓励企事业单位积极开展电子印章、电子签名的社会化应用。
加强电子证照应用安全管理和监管
加强电子证照签发、归集、存储、使用等各环节安全管理,落实信息采集最小化原则,推进电子证照数据分级分类管理,严格落实网络安全等级保护制度,定期开展密码应用安全性评估。加强对持证主体、用证人员的身份认证、授权管理和个人信息保护,增强电子证照签发和使用等环节的统一身份认证能力。推进区块链、隐私计算等技术在电子证照和电子印章全流程管理和安全防护中的应用,实现全过程留痕和溯源。建立健全严格的责任追究制度,依法严厉打击电子证照制作生成过程中的造假行为,坚决杜绝未经授权擅自调用、留存电子证照信息,切实保障电子证照及相关信息合法合规使用,确保持证主体的商业秘密和信息安全。
加强经费保障,压实工作责任
各地各部门要加强电子证照应用并与全国互通互认工作的统筹协调,加强经费保障,压实工作责任。省政务服务管理办公室加强日常工作协调推进,定期通报情况,确保各项工作落实到位、安全有序推进。
河北省推进电子化应用的个人常用证照清单


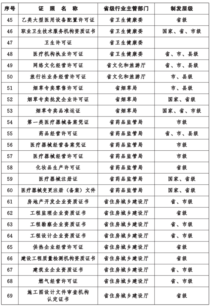
河北省推进电子化应用的企业常用证照清单




来源:河北日报
声明:本文由入驻焦点开放平台的作者撰写,除焦点官方账号外,观点仅代表作者本人,不代表焦点立场。


