全市海域禁止新建海上人工岛项目!
搜狐焦点网秦皇岛站 2021-02-27 10:33:00
用手机看
扫描到手机,新闻随时看
扫一扫,用手机看文章
更加方便分享给朋友
全市海域禁止新建海上人工岛项目!
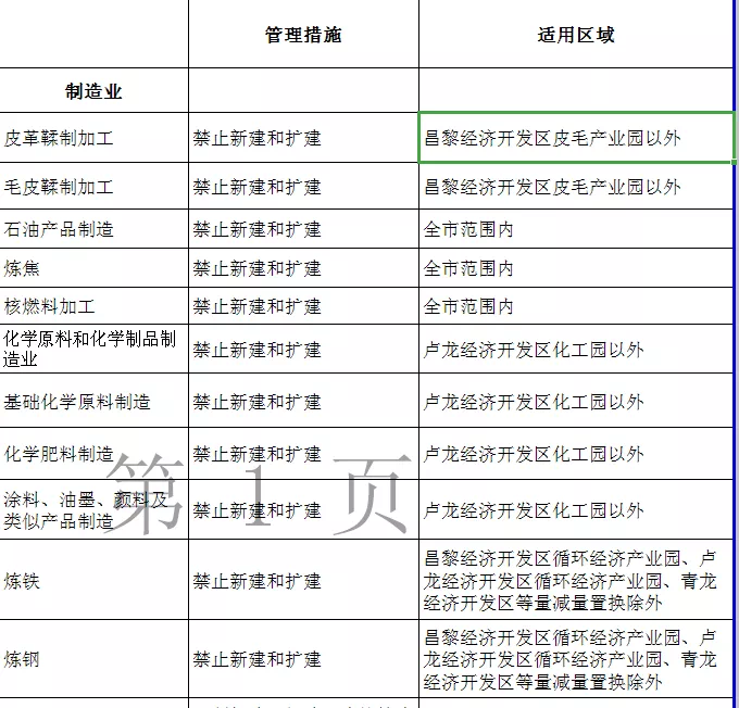
1月29日,秦皇岛市人民政府网站发布《秦皇岛市限制和禁止投资的产业目录(2020年修订版)》。


秦皇岛市限制和禁止投资的产业目录(2020年修订版)农、林、牧、渔业

制造业


交通运输、仓储和邮政业

适用范围
新增固定资产投资项目,新设立或新迁入法人单位、产业活动单位、个体工商户须执行《目录2020年修订版》。国家法律、行政法规、国务院文件有专门规定的,从其规定。《目录2020年修订版》中管理措施分为全市和功能区域两个层面,全市层面的管理措施须在全市范围内普遍执行;功能区域层面的管理措施是指须在执行全市层面管理措施基础上,增加的差异化管理措施。限制和禁止区域内已有的企业,应建立有序退出机制。
来源:秦皇岛晚报
声明:本文由入驻焦点开放平台的作者撰写,除焦点官方账号外,观点仅代表作者本人,不代表焦点立场。


