住建部发布国家标准《住宅项目规范》!附全文
扫描到手机,新闻随时看
扫一扫,用手机看文章
更加方便分享给朋友
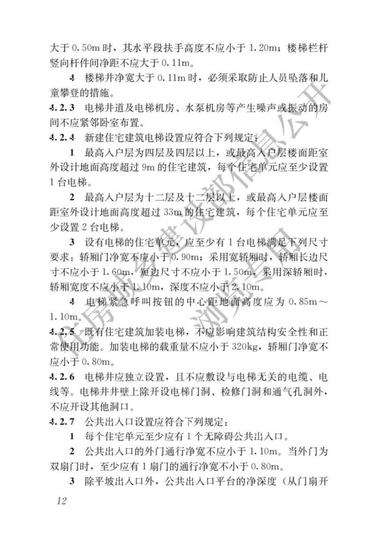
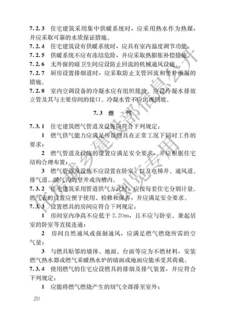
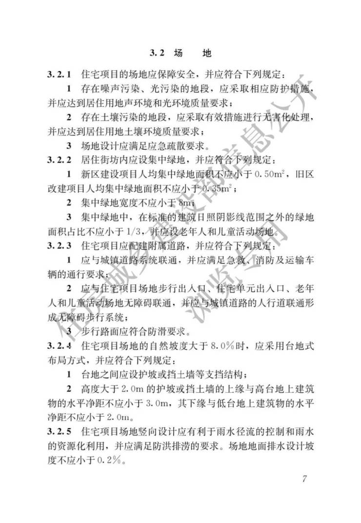
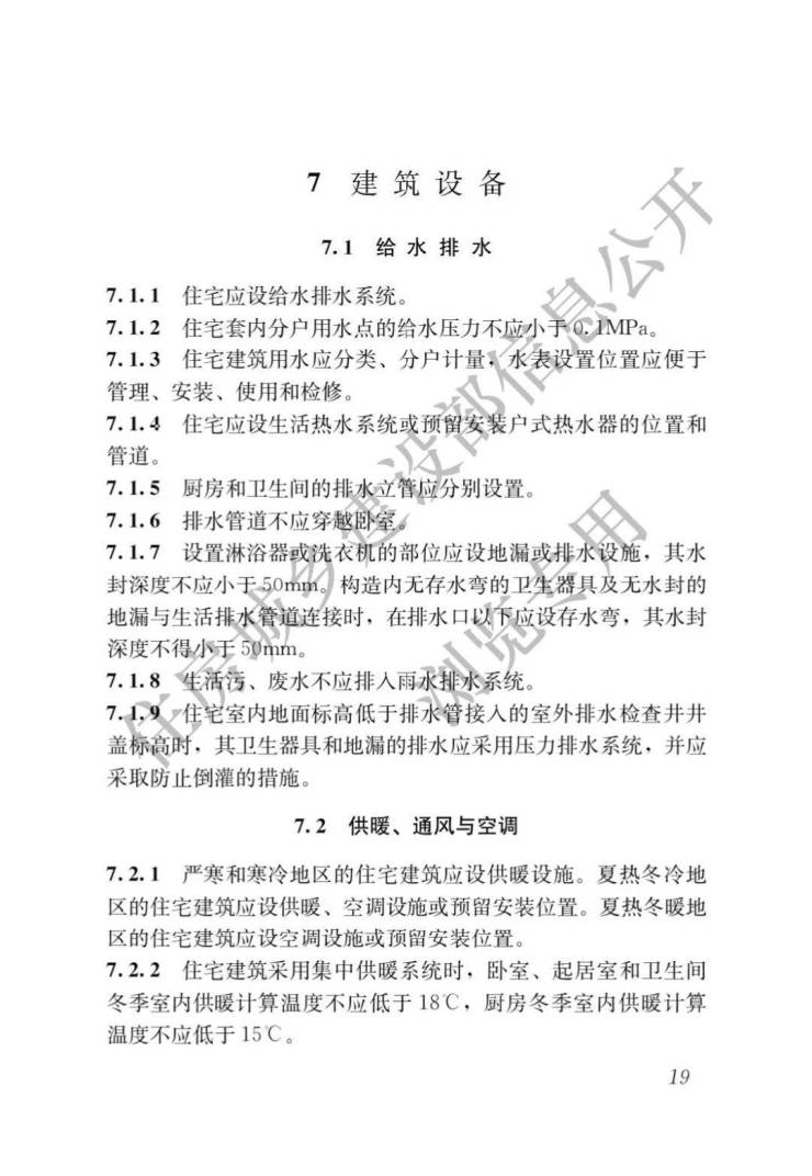
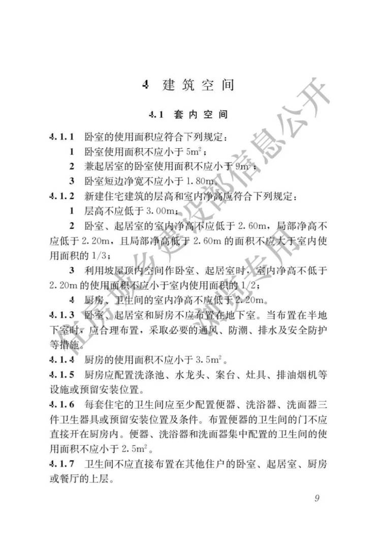
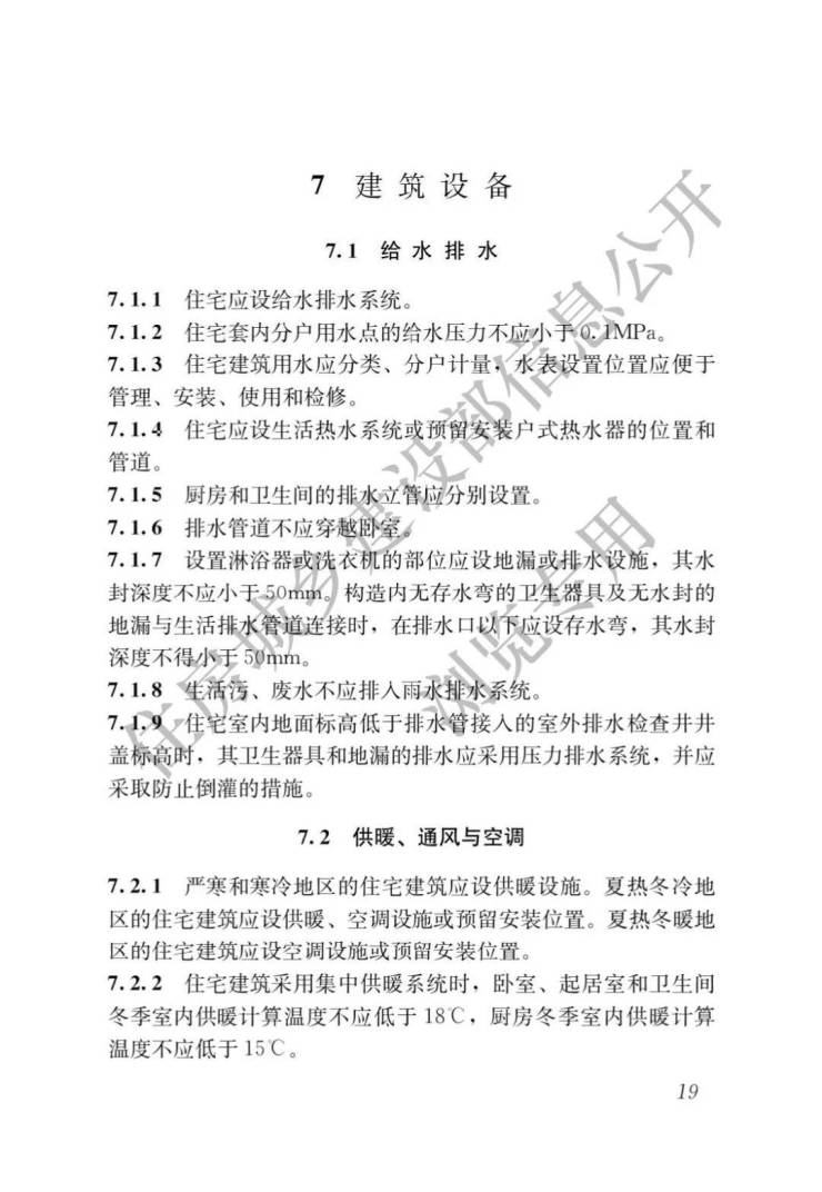
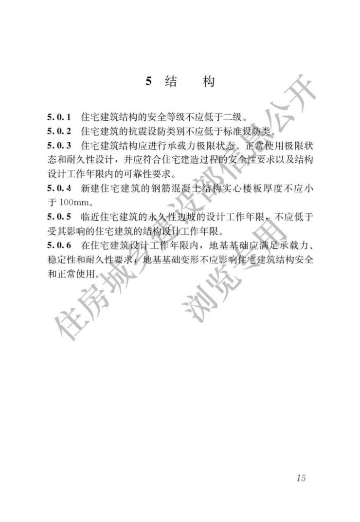
为适应人民群众提升居住品质的需要,日前,住房城乡建设部发布国家标准《住宅项目规范》(以下简称《规范》)。《规范》以住宅项目整体为对象,以安全、舒适、绿色、智慧为目标,在规模、布局、功能、性能和关键技术措施等方面,对住宅项目的建设、使用和维护作出规定。《规范》规定了新建住宅建筑层高不低于3米,4层及以上住宅设置电梯;提高了墙体和楼板隔声性能;提高了户门、卫生间门的通行净宽;提高了阳台等临空处栏杆高度;要求公共移动通信信号覆盖到公共空间和电梯轿厢内;要求空调室外机安装在专用平台;规定了不同气候区供暖、空调设施设置要求等。《规范》自2025年5月1日起实施。

现批准《住宅项目规范》为国家标准,编号为GB 55038–2025,自2025年5月1日起实施。本规范为强制性工程建设规范,全部条文必须严格执行。现行工程建设标准中有关规定与本规范不一致的,以本规范的规定为准。现行国家标准《住宅建筑规范》GB 50368–2005和下列现行工程建设标准相关强制性条文同时废止。
一、《建筑采光设计标准》GB 50033–2013第4.0.1条。
二、《住宅设计规范》GB 50096–2011第5.1.1、5.3.3、5.4.4、5.5.2、5.5.3、5.6.2、5.6.3、5.8.1、6.1.1、6.1.2、6.1.3、6.2.1、6.2.2、6.2.3、6.2.4、6.2.5、6.3.1、6.3.2、6.3.5、6.4.1、6.4.7、6.5.2、6.6.1、6.6.3、6.7.1、6.9.1、6.9.6、6.10.1、6.10.4、7.1.1、7.1.3、7.2.1、7.3.2、8.1.1、8.1.2、8.1.3、8.1.4(1、3、4)、8.1.7、8.2.1、8.2.2、8.2.6、8.2.10、8.2.11、8.2.12、8.3.3、8.3.6、8.4.1、8.4.3、8.4.4、8.5.3、8.7.3、8.7.4、8.7.5、8.7.9条(款)。
三、《民用建筑隔声设计规范》GB 50118–2010第4.2.1、4.2.2、4.2.5条。
四、《住宅装饰装修工程施工规范》GB 50327–2001第3.1.3、3.1.7、3.2.2、4.1.1、4.3.4、4.3.6、4.3.7、10.1.6条。
五、《住宅信报箱工程技术规范》GB 50631–2010第1.0.3、3.0.1条。
六、《住宅建筑电气设计规范》JGJ 242–2011第4.3.2、8.4.3、10.1.1、10.1.2条。
七、《住宅室内装饰装修设计规范》JGJ 367–2015第3.0.4、3.0.7条。
八、《城市居住区热环境设计标准》JGJ 286–2013第4.1.1、4.2.1条。
本规范在住房城乡建设部门户网站(www.mohurd.gov.cn)公开,并由住房城乡建设部标准定额研究所组织中国建筑出版传媒有限公司出版发行。
住房城乡建设部
2025年3月13日


来源:住房城乡建设部官网
声明:本文由入驻焦点开放平台的作者撰写,除焦点官方账号外,观点仅代表作者本人,不代表焦点立场。


