省级试点!秦皇岛2个项目入选
扫描到手机,新闻随时看
扫一扫,用手机看文章
更加方便分享给朋友
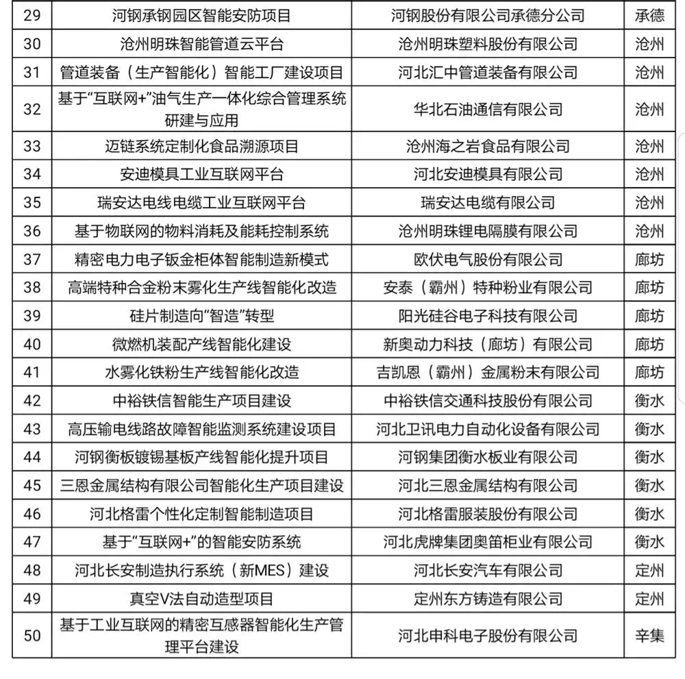
日前,河北省工业和信息化厅发布2021年工业互联网创新发展试点项目,确定50个项目列为2021年工业互联网创新发展试点项目,秦皇岛2个项目入选。
各市(含定州、辛集市)工业和信息化局、雄安新区改革发展局:
为贯彻落实省政府《关于推动互联网与先进制造业深度融合加快发展工业互联网的实施意见》(冀政发〔2018〕8 号),按照《2020年河北省工业互联网创新发展重点项目申报指南》(冀工信两化函〔2020〕926号)和《关于组织开展2021年工业互联网创新发展试点示范项目申报工作的通知》要求,经企业申报、市局审核推荐、专家评审、省厅研究、网上公示等环节,决定将石家庄四药有限公司“基于工业互联网的药品质量追溯平台”等50个项目列为2021年工业互联网创新发展试点项目(见附件)。
请各市局高度重视试点项目建设,指导企业做好项目经验总结,形成可推广可复制的典型案例,在本地企业中进行宣传推广,促进区域内企业两化融合水平整体提升。
河北省工业和信息化厅
2021年10月7日


来源:河北工信
声明:本文由入驻焦点开放平台的作者撰写,除焦点官方账号外,观点仅代表作者本人,不代表焦点立场。


