秦皇岛交警发布最新风险预警!
扫描到手机,新闻随时看
扫一扫,用手机看文章
更加方便分享给朋友
2024年国庆节将至,为保障广大群众假期出行安全,秦皇岛市公安局交通警察支队提前研判、科学分析,结合历年节假日期间交通情况,现发布2024年度国庆假期“两公布一提示”,方便广大群众合理选择出行时间、路线,尽量避开出行高峰时段和易堵路段,谨慎驾驶,安全出行。

重点时段交通安全风险预警提示
1.假期首尾交通易拥堵,事故风险突出。国庆假期首尾将出现出行高峰,潮汐式交通流特点明显,国庆出行高峰从9月30日下午至10月1日下午,返程高峰在10月6日和7日。假期首末日出行密集,也是事故易发期,交通安全风险增大。
2.出行高峰时段事故风险突出。从全天24小时来看,预估2024年“国庆”期间,出行高峰将集中在每天8-11时、16-18时两个时段,车流人流将呈爆发式增长,这两个时段也将成为事故多发时段。

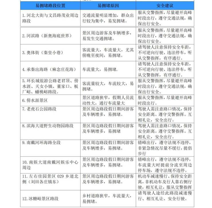
易拥堵路段

事故易发路段

安全出行提示
“国庆节”假期外出旅游、周边自驾游客流量增多,出行安全压力增大。再次提醒广大交通参与者们:
1
自驾游,交通流量增大,建议出行提早规划线路,尽量错峰出行;景区道路坡陡弯急、临水临崖、车辆较多,请小心谨慎驾驶,不要强行超车、强行会车。车辆驶近急弯、坡道顶部等影响安全视距的路段时,应当减速慢行,并鸣喇叭示意,夜间要变换远近光灯。
2
严禁疲劳驾驶,降低车速,同时与前车保持安全车距,避免紧急制动、紧急转向,防止车辆侧滑引发危险。切勿强行超车、变道、急刹车、随意加塞,严禁酒醉驾、超速、超员载客行驶。遇到拥堵缓行路段时,听从现场交警指挥,依次有序通行,避免交通拥堵,给行程带来不便。
3
出行打车时要选择正规营运车辆,上车系好安全带,坚决抵制乘坐“黑车”、超员客车,发现客车超员、超速、疲劳驾驶以及非法营运车辆及时举报。
4
进入秋季,部分道路早晚可能起雾,尽量避免早晨和午夜雾气多发时段出行,驾车途中遇到恶劣天气,要降低车速、注意观察,减少变道超车。
5
正确使用安全带可以将交通事故伤亡风险降低40%以上,无论是驾车还是乘车,特别是乘坐大客车,请务必要系好安全带。节假日期间举家出游增多,请您系好安全带,并为儿童选用适合其年龄、体重的安全座椅,切莫怀抱儿童或让其坐在副驾驶位置。
特别提醒:请广大驾驶人自觉遵守交通法律法规,服从交警指挥,安全文明出行,如发生交通事故,请迅速做到“车靠边、人撤离、即报警”,并及时拨打报警电话寻求帮助。
广大市民朋友:
国庆节将至,为保证市民在假期期间办理非现场违法处理业务的需求,方便群众办事,现将各非现场违法处理窗口假期工作时间通告如下:
集中办事服务中心 10月1日办公
六大队违法处理大厅 10月2日办公
和平大街警务站 10月3日办公
三大队违法处理大厅 10月4日办公
七大队违法处理大厅 10月5日办公
人民广场警务站 10月6日办公
五大队违法处理大厅 10月7日办公
以上业务网点假期期间仅办理非现场违法处理简易程序业务,请您提前合理安排好办理业务时间。建议市民通过“交管12123”手机APP办理非现场违法处理相关业务。由此给您带来的不便,敬请谅解。
集中办事服务中心电话:0335-3969019
附件1:国庆节假期期间可办理非现场违法处理业务网点地址
附件2:“交管12123”之违法处理流程图解
秦皇岛市公安局交通警察支队
2024年9月27日
消息来源:秦皇岛交警
声明:本文由入驻焦点开放平台的作者撰写,除焦点官方账号外,观点仅代表作者本人,不代表焦点立场。


