秦皇岛金梦海湾浴场紧急关闭!多家景区关园
扫描到手机,新闻随时看
扫一扫,用手机看文章
更加方便分享给朋友
尊敬的市民游客:
您好!气象部门已发布秦皇岛暴雨黄色预警信号,为保障您的安全,金梦海湾海水浴场于7月24日紧急关闭,开放时间另行通知,给您造成的不便敬请谅解,感谢您的支持!
河北省气象台2024年07月25日05时发布天气预报:
河北省自然资源厅和河北省气象局07月24日12时联合发布地质灾害气象风险预警:
自07月24日14:00至07月25日14:00,我省承德市(丰宁县、承德县、双桥区、滦平县、宽城县、兴隆县、平泉市、鹰手营子矿区、双滦区、高新区)、张家口市(赤城县、宣化区、怀来县、下花园区、涿鹿县、蔚县)、唐山市(迁西县、遵化市、迁安市、丰润区、滦州市、玉田县)、秦皇岛市(卢龙县、青龙县、抚宁区)、保定市(涞水县、涞源县、易县、阜平县、顺平县、唐县、曲阳县、徐水区、满城区)、石家庄市(平山县、灵寿县、行唐县、井陉县、元氏县、赞皇县、鹿泉区、井陉矿区)发生崩塌、滑坡、泥石流等地质灾害风险较高(黄色预警)。请上述地区有关责任单位和监测人员做好地质灾害监测、巡查、转移避险等防范工作。
根据未来气象条件综合分析,预计未来两天我市山岳型旅游地区气象风险等级为极高风险;海滨型及其他旅游地区气象风险等级为高风险,见附图。
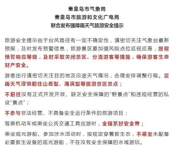
防范建议:建议景区主管部门及旅游景区,密切关注最新天气变化,及时发布预警信息,旅游景区要加强风险点位巡视巡查,按照预警响应等级,及时采取关闭景区、分流游客等措施,确保游客生命财产安全。
秦皇岛市气象局
秦皇岛市旅游和文化广电局
2024年7月24日发布
河北省气象局、河北省交通运输厅、河北省公安厅交通管理局于7月24日18时联合发布交通气象风险提示。
受第3号台风“格美”登陆及北上影响,27日至29日,河北省部分地区将有大暴雨,局地特大暴雨。
根据《河北省重大气象灾害应急预案》,经会商研判,河北省气象灾害防御指挥部决定于7月24日12时升级重大气象灾害(暴雨)应急响应至Ⅲ级。
注:以上文字信息与图片来自秦皇岛天气、河北天气
声明:本文由入驻焦点开放平台的作者撰写,除焦点官方账号外,观点仅代表作者本人,不代表焦点立场。


