省里点名!这次,秦皇岛真的要火了…
扫描到手机,新闻随时看
扫一扫,用手机看文章
更加方便分享给朋友
日前,省人民政府办公厅关于印发河北省建设全国现代贸易物流重要基地,“十四五”规划的通知中明确了,未来秦皇岛将成为国家重要港口城市。
2021年11月7-8日,河北省委九届十一次全会审议通过《河北“十四五”规划和2035年远景目标建议》第29条明确提出:河北将优化三大港口功能定位, 实施港口转型升级工程!
【秦皇岛港】推进打造成国际一流旅游港和现代综合贸易港;
【唐山港】打造成服务重大国家战略的能源原材料主枢纽港、综合贸易大港;
【黄骅港】打造成现代综合服务港、国际贸易港和“一带一路”重要枢纽。
明确了,十四五规划,2021年-2025年。未来,秦皇岛港,排名前列大能源输出港的名头将让位唐山港!秦皇岛港将推进打造成国际一流旅游港和现代综合贸易港。
秦皇岛港将如何打造成现代综合贸易港?
在2021年11月14日省人民政府办公厅关于印发河北省建设全国现代贸易物流重要基地“十四五”规划的通知,明确了将秦皇岛将秦皇岛港打造成现代综合贸易港的规划:

在十四五规划中,秦皇岛港将打造成现代综合贸易港。并与唐山、沧州市整合提升港口资源优势,重点发展生物医药健康、高端装备制造、钢铁、石化等产业,构建沿海临港产业带。

秦皇岛在环渤海地区的区位
而秦皇岛港位于渤海海岸,是链接沈阳、北京、天津、石家庄、青岛、大连等地的咽喉重地。更是环渤海经济圈的中心城市之一。可见,将秦皇岛港打造成现代综合贸易港,不仅是势在必得,更能提高秦皇岛的整体经济发展。
打通秦皇岛的海上通物流通道
以秦皇岛港为出海口,优化区域集疏运体系,畅通大秦铁路、京哈铁路和承秦高速等运输网络,围绕装备制造、特色农产品、进口商品,着力发展干线物流和国际物流,形成串联东北亚、东北、京津和欧亚的物流大通道。

秦皇岛在京津冀地区的区位
推动港口功能转型升级,引导沿海港口错位发展,整合秦唐沧沿海综合运输干线资源,培育壮大现代临港物流产业集群,构建陆海集疏运通道,形成内外双向辐射、连接京津冀与长三角的国际物流大通道。
申报国家物流枢纽,打造智能港口
制定国家物流枢纽承载城市“十四五”建设方案,推动唐山港口型(生产服务型)国家物流枢纽进一步完善基础设施和配套服务体系,支持石家庄、邯郸、保定、秦皇岛、沧州市积极申报国家物流枢纽;做大北京大兴国际机场、石家庄正定国际机场航空物流枢纽,建设石家庄国际陆港集群。
推进智能化、自动化码头建设,打造秦皇岛港大宗货物智能物流示范港、唐山危险货物智能监管示范港和集装箱港车协同示范港、黄骅无人化智能码头示范港。
秦皇岛港较新规划
秦皇岛作为港口城市,西港片区按照“以城定港”的战略思想,占据着重要的位置。

西港片区在秦皇岛市的区位
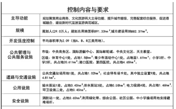
秦皇岛港位于西港片区内,2021年12月24日,市自然资源和规划局公示了西港片区的控制性详细规划:范围北至老京山铁路,西至汤河,东至新开河,南至渤海,规划总用地面积891.33 公顷。

图为大概标注,以具体位置为准
规划聚焦商业商务、文化旅游两大主导功能,提升城市能级,完善配套综合服务。西港片区的规划,不仅让秦皇岛港的环境整体得到提升,更让秦皇岛港的整体配套得到提升。

对此,你有什么想说的吗?
注:以上文字图片信息来自秦皇楼市、省政府网及网络,感谢原创者辛苦付出,版权归原创者所有。如有侵权请联系我们删除。
声明:本文由入驻焦点开放平台的作者撰写,除焦点官方账号外,观点仅代表作者本人,不代表焦点立场。


