较新!秦皇岛停车费、物业费等9项收费项目定价标准公布!
扫描到手机,新闻随时看
扫一扫,用手机看文章
更加方便分享给朋友
日前,为全面深化“放管服”改革,充分发挥市场在资源配置中的决定性作用,进一步降低实体经济成本,根据国家发展和改革委《关于进一步清理规范政府定价经营服务性收费的通知》(发改价格[2019]798号)有关规定和要求:河北省发展和改革委员会对河北省政府定价经营服务性收费项目进行了清理规范,经国家发展改革委和省政府同意,现将修订后的《2019年河北省政府定价经营服务性收费目录清单》予以公布,有关事项一并通知。

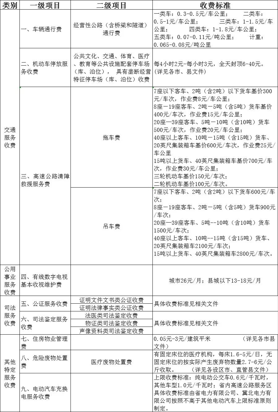
9项收费项目
本次公布的《收费目录清单》收费项目共9项。列入《收费目录清单》的收费项目,实行政府定价或政府指导价管理。未列入《收费目录清单》的项目,收费标准实行市场调节,由服务单位根据经营服务成本和市场情况等因素自主制定,或由交易双方协商确定。 加强收费行为监管
相关职能部门和行业主管部门要加强收费行为监管,健全乱收费举报制度,严肃查处乱收费行为,为经济社会发展创造良好的价格环境。
河北省政府定价经营服务性收费目录清单

秦皇岛市区停车收费标准
1.凡实行计时收费的,医疗机构停车场免费停放1小时,其他停车场免费停放20分钟。实际停放时间超过免费停放时间的,免费停放时间计入停车计费时间。
2. 计费时段按1小时计费的,不足1小时按1小时计收,以此类推。
3. 凡实行计次收费的,每次以12小时为限,白天和夜间执行同一标准。
4. 停放服务收费可以分别采取计时、计次的计费方式,凡不具备自动化计时收费管理系统、不能显示停放时间和收费金额的停车场,一律执行计次方式。同一停车场不能同时采用计时和计次两种计费方式,计费方式一经确定,不得随意更改,确需更改的,要经有关部门批准后执行。
5.从“五·一”假期开始至“十·一”假期结束为旺季收费时间,其他时间为淡季收费时间。
6.停车场在非营业时间或无人值守期间不收费。

市场调节价的机动车停放服务收费
实行市场调节价的机动车停车场,收费标准由停车场经营者依法自主确定。鼓励各类经营场所附设的停车场,在经营场所营业时间内实行免费或低收费政策。实行市场调节价停车场经营者确定的机动车停放服务收费标准应保持相对稳定,制定或调整收费标准须提前一周向社会公示。

秦皇岛市区物业服务收费标准
五星级 2.20元/平方米/月四星级 1.30元/平方米/月三星级 1.10元/平方米/月二星级 0.8元/平方米/月一星级 0.6元/平方米/月星级外 0.3元/平方米/月此标准为较高限价,下浮不限

多项费用 政府限价 电梯电费、二次供水电费
按实际发生额分摊,具体分摊办法由物业使用人与物业服务企业协商,并在物业服务合同中约定。不同楼层或不同面积应有明显区别,其中,费用较高的用户不超过0.35元/平米/月。
垃圾清运
核定业主委托物业公司清运装修垃圾费用较高限价4元/平方米;
出入卡(证)工本费
出入卡(证)工本费较高限价20元/张(前三张免费)。
规范物业服务收费备案管理
业主大会成立前的住宅区(别墅除外)公共性质物业服务实行政府指导价。
别墅、业主大会成立后的住宅区及其他非住宅区物业服务收费实行市场调节价。
来源:河北省发展和改革委员会及网络。
声明:本文由入驻焦点开放平台的作者撰写,除焦点官方账号外,观点仅代表作者本人,不代表焦点立场。


