政府发布通告!秦皇岛这些小区、村庄即将拆迁!补偿方案公布..
扫描到手机,新闻随时看
扫一扫,用手机看文章
更加方便分享给朋友
随着秦皇岛各行各业逐步复工复产,小区拆迁改造也有了新消息...
海港区人民政府发布通告
铁新里迎春里-铁新里四区
19栋住宅即将拆迁!
小区去年10月发布公告征求意见
如今,终于尘埃落定!

征收范围
铁新里31栋至41栋、43栋至50栋住宅楼及其他地上建筑物、构筑物和附着物。
小区四至:东至铁新里三区、秦皇岛市第十九中学;西至红旗路;南至铁新街;北至秦皇岛妇幼医院。
签约期限
安置补偿协议签约期限为60天。具体起止时间有房屋征收部门根据征收工作实际进展情况另行确定。

补偿方案
货币补偿、房屋产权调换二选一

1. 货币补偿根据房地产价格评估机构于2019年6月11日出具的预评估结果,本小区住宅房屋的预评估价位8519元/㎡。(按房屋建筑面积计算)

奖励政策堆在房屋征收部门通知签订安置补偿协议之日起60天内完成协议签订并按协议向征收部门交付被征收房屋及权属证明的房屋被征收人,给与一下奖励:
每户4平方米下方建筑面积的奖励。按3000元/㎡予以补偿。
按照住房房屋评估价值(不含下房)的20%予以奖励。
每户搬家奖励1万元
按照被征收房屋建筑面积,以16元/平方米/月的标准,一次性给付6个月的临时安置费。

2. 房屋产权调换
每个住宅《房屋所有权证》原则上只能选择一套高层住宅的安置房。
符合相应标准:按房屋建筑面积“征一还一”的标准补偿。给予每个《房屋所有权证》10平方米的建筑面积补偿。被征收房屋已装修的,由评估被征收房屋的统一评估机构对其装饰装修进行价值评估,对于每平方米建筑面积的装饰装修评估均价超过150元的,按照超出的金额给予被征收人价值补偿。不超过150元的,则不予以补偿。
奖励政策
(点击图片放大查看)

新村三段四段、耀振里改造项目
征收范围
新村三段1-14栋范围内的房屋及其地上附着物和附属物;新村三段四至:东至新村二段西侧空地,西至红旗路,南至光明路,北至启翔幼儿园。

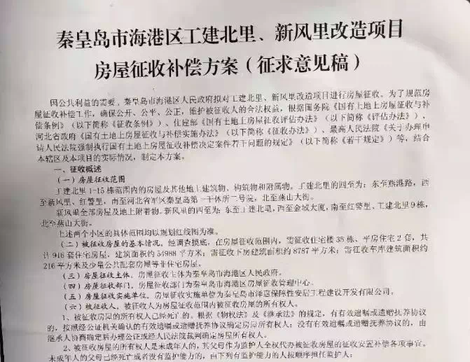
工建北里&新风里
征收范围工建北里1-15栋范围内的房屋及其他地上建筑物、构筑物和附属物。

桥东南里
征收范围
桥东南里1栋—19栋范围内的房屋及其他地上建筑物、构筑物和附属物。
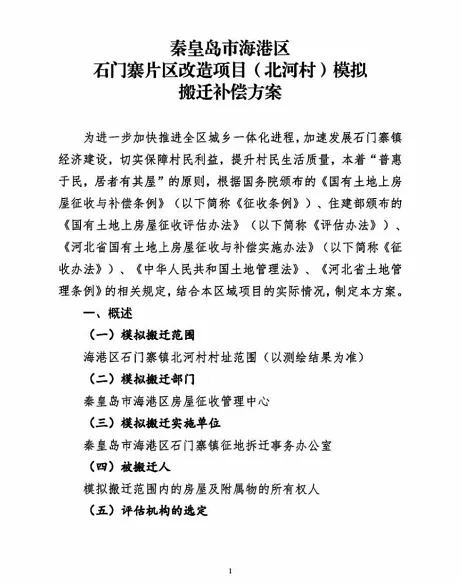
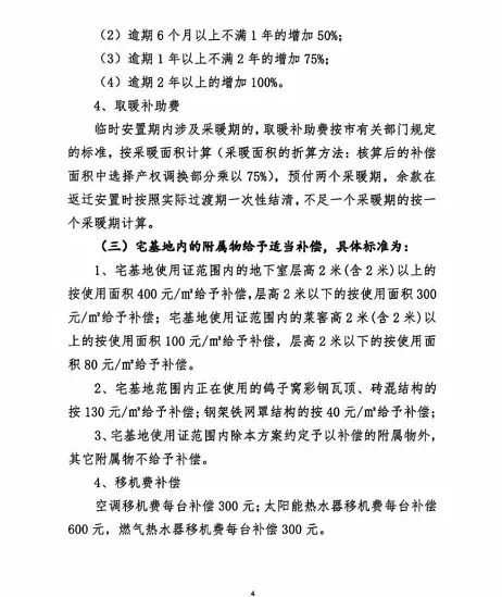
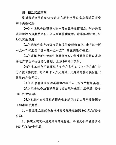
秦皇岛北河村补偿方案出炉











2020年老旧小区改造计划
7月底前全开工
近日,河北省住建厅制定《2020年老旧小区改造工程实施方案》明确,今年计划改造老旧小区1369个,完成全省老旧小区改造三年行动计划。截至2月底,1117个老旧小区改造项目已经完成改造方案制定,改造方案制定率达到81.6%。按照实施方案,7月底前所有项目将开工建设。

秦皇岛老旧小区改造
10个项目方案已完成
就在上个月,秦皇岛市住房和城乡建设局组织召开了2020年全市老旧小区改造工作推进会。目前,我市老旧小区改造工作总体进展顺利,各项工作正在有序稳步推进。其中2020年海港区52个改造项目已完成10个项目改造方案制定工作。

声明:本文由入驻焦点开放平台的作者撰写,除焦点官方账号外,观点仅代表作者本人,不代表焦点立场。


