秦皇岛物业费星级评定标准来了!速看你们家是几颗星?
扫描到手机,新闻随时看
扫一扫,用手机看文章
更加方便分享给朋友
6月3日,市市场监督管理局召开
全市物业服务收费整治动员提醒告诫会
正式打响2019年物业费全面整治排名前列枪!

2019年6月至10月
秦皇岛将在全市开展物业收费大整治
如果您对小区物业收费有异议
可以拨打
秦皇岛市长热线价格举报投诉热线
12358
秦皇岛市物业较新收费参考
《关于调整城市区物业服务收费标准暨理顺收费管理工作的通知》对我市物业服务收费标准进行了调整:
五星级2.20元/平方米/月,四星级1.30元/平方米/月,三星级1.10元/平方米/月,二星级0.80元/平方米/月,一星级0.60元/平方米/月,星级外0.30元/平方米/月。此标准为较高限价,下浮不限。
日前,秦皇岛市发布了调整城市区物业服务收费标准的通知。

调整后物业收费共分为6个等级
一星级到五星级,外加一个星级外
那么问题来了, 这些星级如何评定?
有什么样的评定标准呢?
秦皇岛住建局发布文件
秦皇岛物业企业
星级服务承诺备案启动!

星级评定标准来了!
速看你家物业更接近哪个星级?

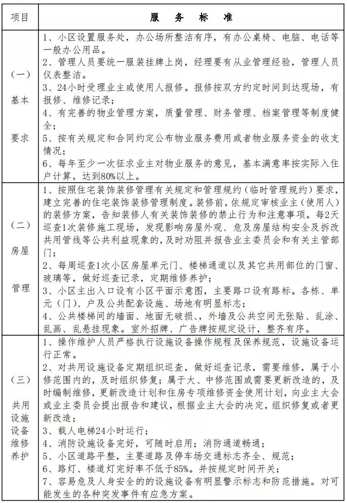
一星级
较高0.60元/平方米/月
服务标准如下:


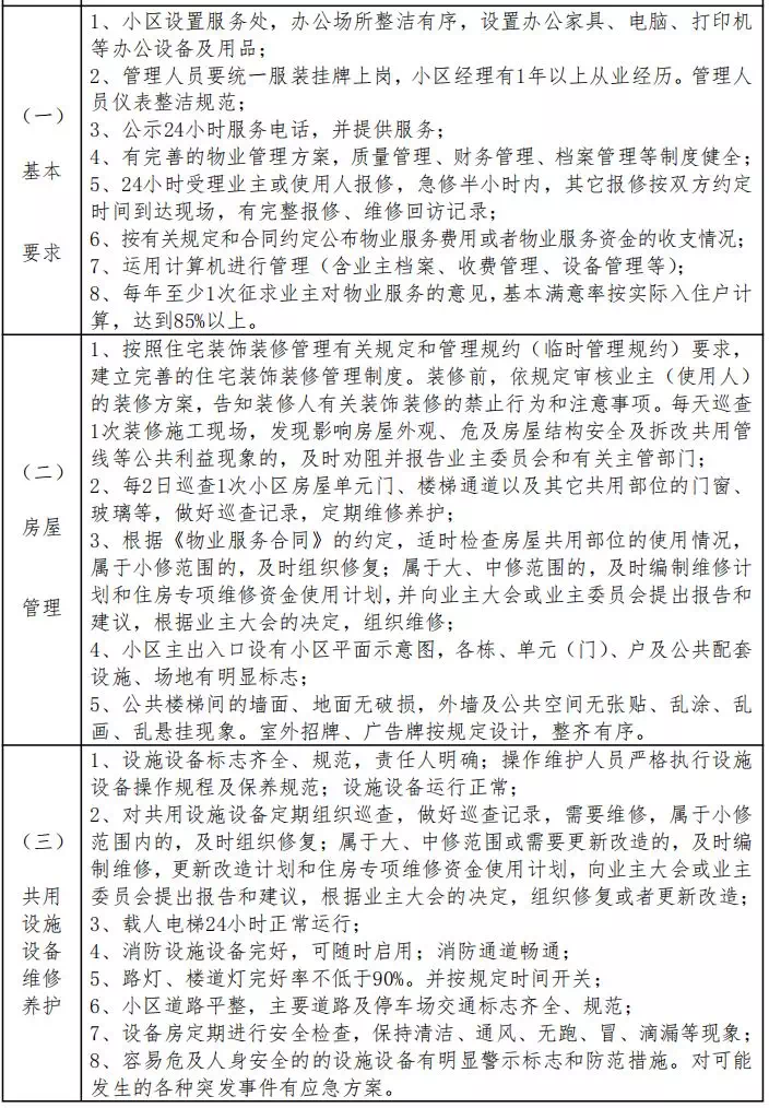
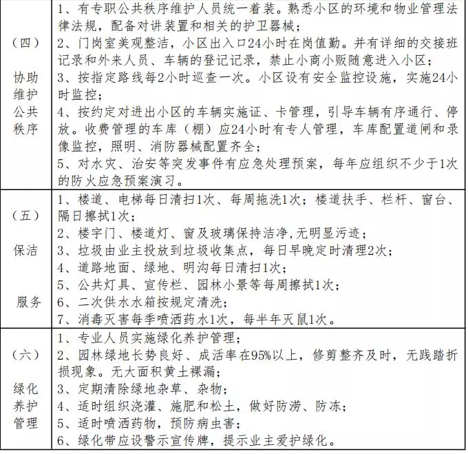
二星级
较高0.80元/平方米/月
服务标准如下:


三星级
较高1.10元/平方米/月
服务标准如下:



四星级
较高1.30元/平方米/月
服务标准如下:



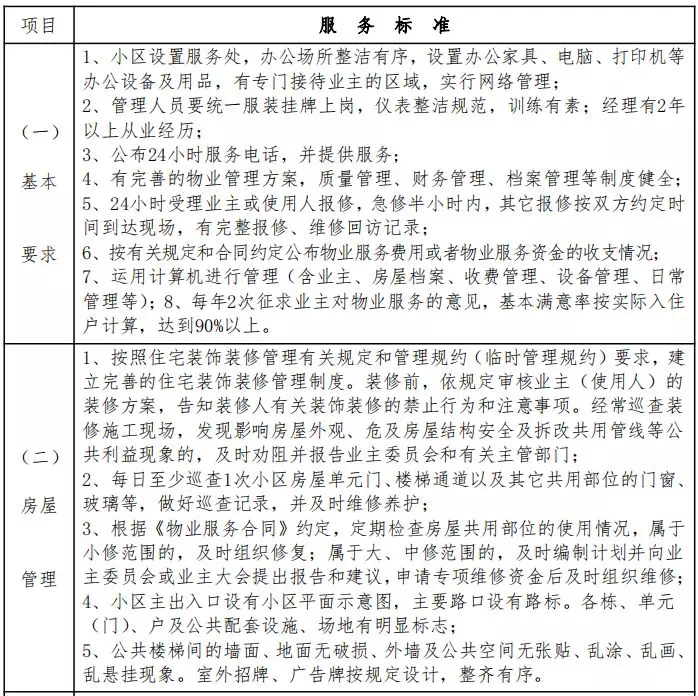
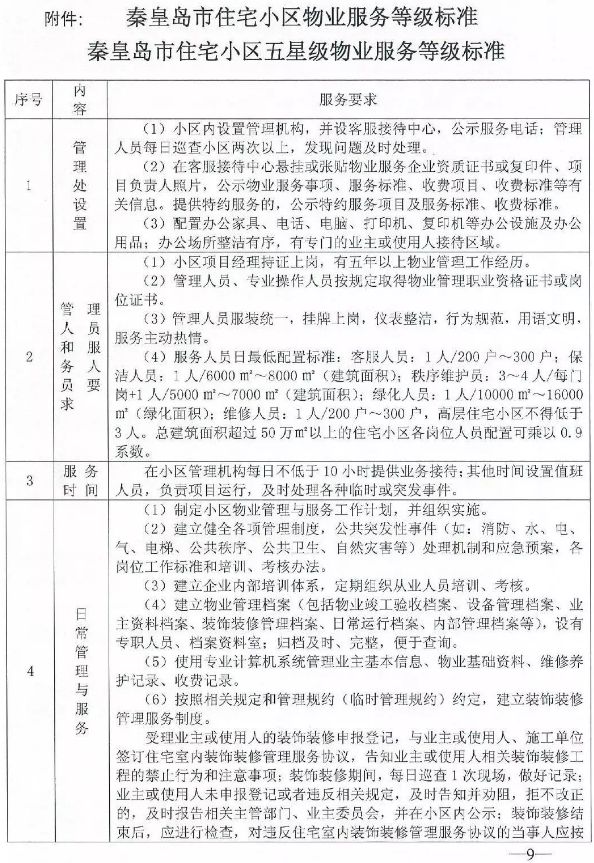
五星级
较高2.20元/平方米/月
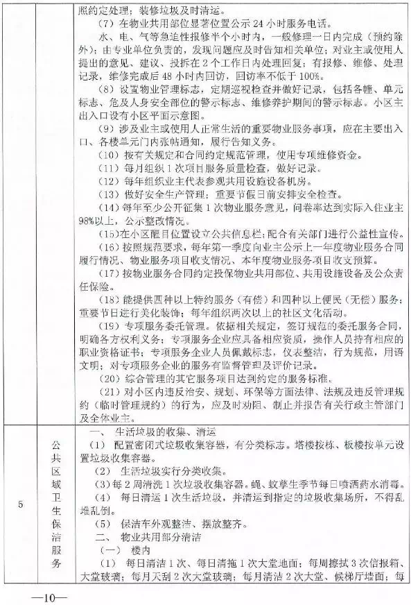
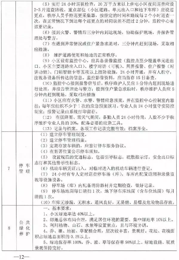
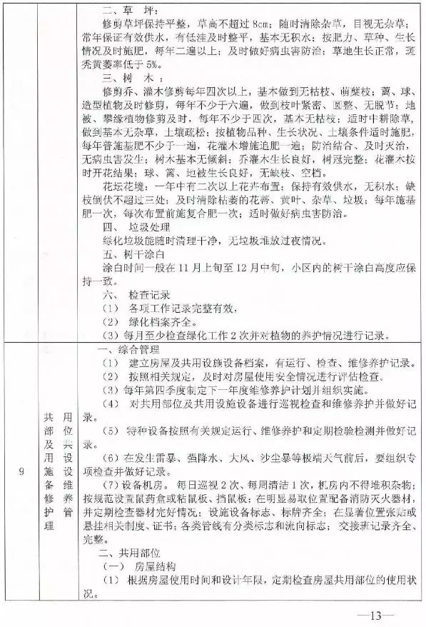
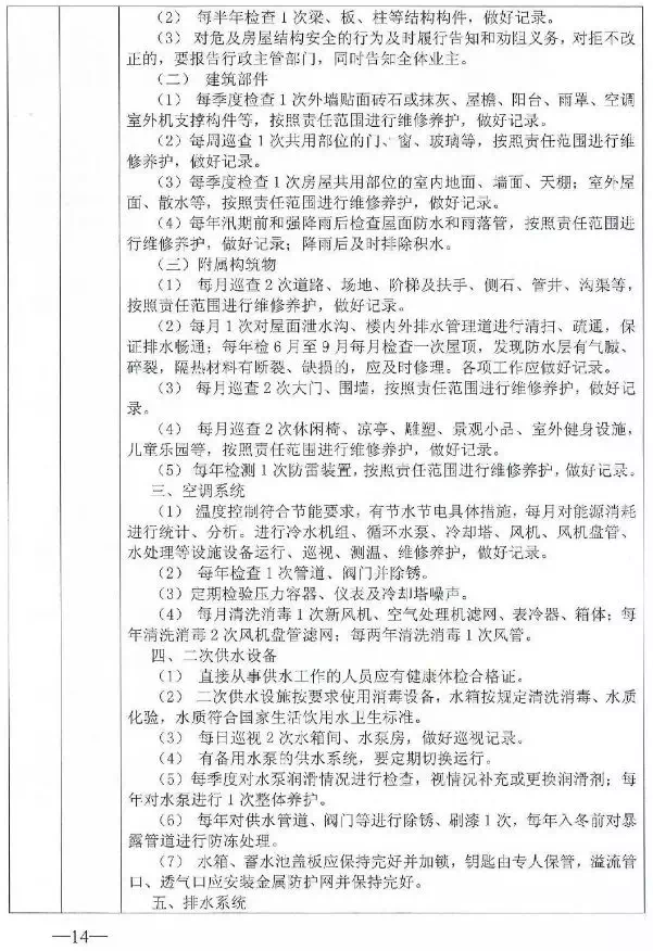
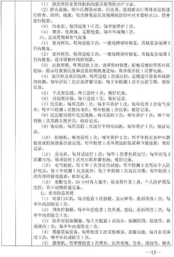
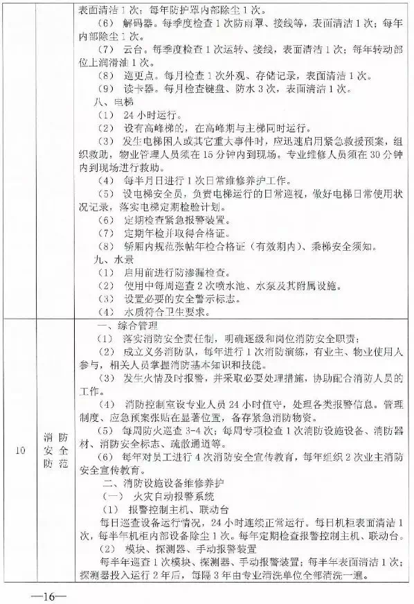
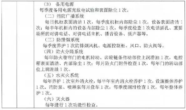
服务标准如下:








以上标准为较高限价,下浮不限
根据文件内容
所有物业企业需要在8月15日之前
完成备案申请手续

物业星级评定,
业主满意度非常重要

如果物业出现违规行为

根据日前的物业大整治行动,
如果出现了这些违规行为
这些物业将被停止营业资质:
未按要求开展自查自纠或敷衍应付的依法停止相关营业资质,按规定列入失信名单。
对于自查自纠中发现的问题且积极整改的,可以免于行政处罚。
物业服务明码标价
此后如监管部门排查中再次发现有乱收费问题,一律从严从重从快查处。
要求各物业服务企业全面公示物业服务标准和收费标准,落实物业服务收费明码标价制度,做到服务标准公开,收费标准透明。

地毯式排查,不合规将停业整顿!
各级市场监管部门将对物业服务企业开展地毯式排查,对受理的涉及物业服务收费投诉举报进行调查处理,做到件件有着落,事事有回音。
对检查发现的问题及时处理,限期整改不到位的一律停业整顿,对情节严重、影响恶劣的典型案件公开曝光。
对执法中发现的行业共性问题,将采取集中约谈等方式,对行业协会、行业内重点企业进行警示提醒。
那么在6月至10月全市物业收费大整治期间,
对小区物业收费有异议都可以进行投诉!
来源:网络
声明:本文由入驻焦点开放平台的作者撰写,除焦点官方账号外,观点仅代表作者本人,不代表焦点立场。


