秦皇岛全市263个收费停车场明细发布
扫描到手机,新闻随时看
扫一扫,用手机看文章
更加方便分享给朋友

收费停车场共计110处

开发区
收费停车场共计17处
收费泊车位合计4751个

北戴河区
收费停车场共计56处
收费泊车位合计8106个

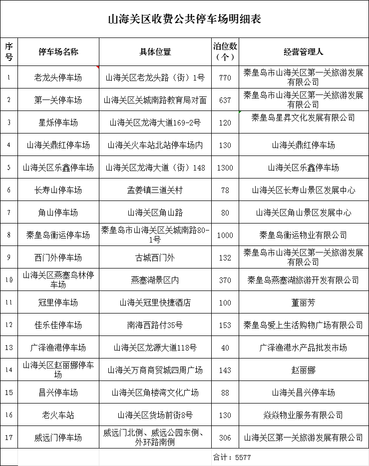
山海关区
收费停车场共计17处
收费泊车位合计5577个

北戴河新区
收费停车场共计33处
收费泊车位合计14271个

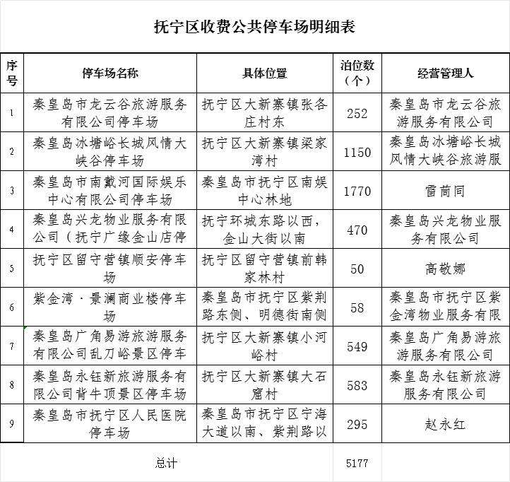
抚宁区
收费停车场共计9处
收费泊车位合计5177个

昌黎县
收费停车场共计14处
收费泊车位合计1237个

卢龙县
收费停车场共计2处
收费泊车位合计1067个

青龙县
收费停车场共计5处
收费泊车位合计650个

关于收费标准
海港区公共资源停车场
收费标准

免费停放时间20分钟
以后每增加1小时(含)加收2元
以后每增加1小时(含)加收3元
小型车20元,大型车30元



注:以上文字信息与图片来自秦皇岛交警、海港区人民政府、秦皇岛新鲜plus、视觉中国。
声明:本文由入驻焦点开放平台的作者撰写,除焦点官方账号外,观点仅代表作者本人,不代表焦点立场。


