较新方案!秦皇岛344个老旧小区即将这样进行改造!
扫描到手机,新闻随时看
扫一扫,用手机看文章
更加方便分享给朋友

较新好消息!河北省老旧小区改造三年行动计划(2018-2020年)近日印发,将切实解决老旧小区在安全设施、市政配套和外部环境等方面存在的问题,进一步提升老旧小区居住品质,涉及秦皇岛344个老旧小区。

改造范围
老旧小区改造范围主要是市区及所辖县(市、区),老旧小区是指2000年(含)前建成的环境条件差、配套设施不全或破损严重、无障碍建设缺失、管理服务机制不健全,且未纳入棚户区改造计划的住宅小区以及住宅楼。

2018年,秦皇岛改造任务为75个
2019年,秦皇岛改造任务为172个
2020年,秦皇岛改造任务为97个

改造时间表
2018年,各市结合实际制定老旧小区改造实施方案,建立老旧小区改造项目库,甄选若干具有代表性的老旧小区作为首批改造示范项目,启动老旧小区改造工作,年底前完成不少于总改造项目的20%。
2019年,在总结示范项目经验的基础上,全面启动老旧小区改造工作,年底前累计完成不少于总改造项目的70%。
2020年,开展疑难困难老旧小区改造攻坚工作,年底前完成全部改造任务。

改造方式
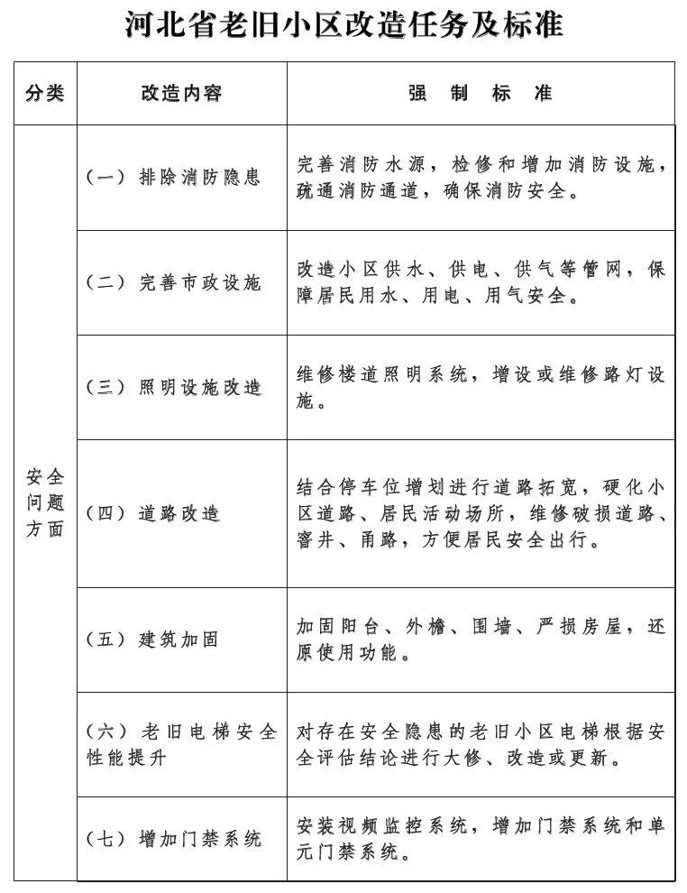
(一)安全问题方面
集中解决安全设施、服务设施、公共设施和外部环境等存在的安全问题,包括完善消防水源和消防设施、实施电气改造、规范燃气敷设和改造消防通道、电梯、二次供水、路灯、井盖、甬道、围墙、阳台及外檐、严损房屋等。
(二)居住功能方面
优化和完善老旧小区各项设施,补齐功能短板,包括房屋修缮、规范楼内管线、排水管网改造、安装体育锻炼器械、维修补建楼门牌、建设停车泊位、安装视频监控系统、建设邮政服务场所及智能信报箱、规范户外供热设施等。

(三)环境治理方面
整治环境卫生,提升绿化水平,实现小区干净、整洁、有序、美观,包括完善环卫设施,取消垃圾道、垃圾房、垃圾池;修补破损地面,清理小区私搭乱建,恢复绿地,提高小区绿化率;
粉刷小区墙面,清除小广告,设立小区公共信息发布牌;整理通信、网络等线缆,优化小区整体环境。





资金筹措
全省老旧小区改造三年总任务,共需改造资金129.6亿元,分别来自于财政、社会、居民个人。
【社会】
可筹集资金约11.7亿元,其中,市政专营单位可筹集约6.5亿元,主要承担水、电、气、暖、信地下管网改造、线路整理等;
【小区原产权单位】
可筹集约5.2亿元,主要承担“三供一业”分离小区改造。
居民个人
可筹集约5.6亿元,主要用于屋面、楼道、单元门禁等建筑物本体改造。
其余112.3亿元由市、县两级财政筹集,主要负责老旧小区安全设施、居住功能完善及环境整治等改造项目。

注:以上文字信息与图片来源于河北发布及网络感谢各位同仁的努力,版权归原作者所有,如有侵权请联系我们,我们会立即删除。
声明:本文由入驻焦点开放平台的作者撰写,除焦点官方账号外,观点仅代表作者本人,不代表焦点立场。


